International Journal of

ADVANCED AND APPLIED SCIENCES

EISSN: 2313-3724, Print ISSN: 2313-626X

Frequency: 12

line decor
  
line decor

 Volume 13, Issue 1 (January 2026), Pages: 144-153

----------------------------------------------

 Original Research Paper

Utilizing machine learning to align exam questions with program learning outcomes

 Author(s): 

 Haifa Alharthi 1, *, Ashwaq Alhargan 1, Mohamed Habib 1, 2

 Affiliation(s):

  1College of Computing and Informatics, Saudi Electronic University, Riyadh, Saudi Arabia
  2Faculty of Engineering, Portsaid University, Port Said, Egypt

 Full text

    Full Text - PDF

 * Corresponding Author. 

   Corresponding author's ORCID profile:  https://orcid.org/0000-0002-9267-8497

 Digital Object Identifier (DOI)

  https://doi.org/10.21833/ijaas.2026.01.015

 Abstract

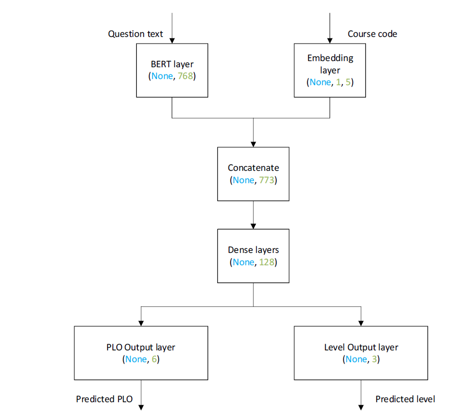
Aligning exam questions with course learning outcomes and linking them to program learning outcomes is often a time-consuming process that is prone to human error. This study examines the effectiveness of machine learning techniques for automatically mapping exam questions to Program Learning Outcomes (PLOs) and performance levels. A dataset of 414 multiple-choice questions was used to develop prediction models based on both joint and single-model architectures. The results show that the automated models achieved higher accuracy than human evaluations, indicating strong potential for the use of AI-based tools in educational quality assurance. The proposed approach can support academic institutions by automating assessment-related tasks, reducing faculty workload, and improving curriculum alignment. To the best of our knowledge, this study is the first to address the automated mapping of exam questions to program learning outcomes using machine learning methods.

 © 2026 The Authors. Published by IASE.

 This is an open access article under the CC BY-NC-ND license (https://creativecommons.org/licenses/by-nc-nd/4.0/).

 Keywords

 Machine learning, Program learning outcomes, Exam question mapping, Educational assessment, Quality assurance

 Article history

 Received 3 August 2025, Received in revised form 20 December 2025, Accepted 3 January 2026

 Acknowledgment

No Acknowledgment. 

 Compliance with ethical standards

 Conflict of interest: The author(s) declared no potential conflicts of interest with respect to the research, authorship, and/or publication of this article.

 Citation:

 Alharthi H, Alhargan A, and Habib M (2026). Utilizing machine learning to align exam questions with program learning outcomes. International Journal of Advanced and Applied Sciences, 13(1): 144-153

  Permanent Link to this page

 Figures

  Fig. 1  Fig. 2  Fig. 3  Fig. 4  Fig. 5 

 Tables

  Table 1   Table 2   Table 3  Table 4 Table 5  Table 6  Table 7  Table 8 

----------------------------------------------   

 References (17)

  1. Aamodt PO, Frølich N, and Stensaker B (2018). Learning outcomes: A useful tool in quality assurance? Views from academic staff. Studies in Higher Education, 43(4): 614-624.  https://doi.org/10.1080/03075079.2016.1185776    [Google Scholar]
  2. Beno BA (2004). The role of student learning outcomes in accreditation quality review. New Directions for Community Colleges, 2004(126): 65-72.  https://doi.org/10.1002/cc.155    [Google Scholar]
  3. Devlin J, Chang MW, Lee K, and Toutanova K (2019). BERT: Pre-training of deep bidirectional transformers for language understanding. In the Proceedings of the 2019 Conference of the North American Chapter of the Association for Computational Linguistics: Human Language Technologies, Association for Computational Linguistics, Minneapolis, USA, 1: 4171-4186.  https://doi.org/10.18653/v1/N19-1423   [Google Scholar]
  4. Fleiss JL (1971). Measuring nominal scale agreement among many raters. Psychological Bulletin, 76(5): 378-382.  https://doi.org/10.1037/h0031619    [Google Scholar]
  5. Gao X, Li P, Shen J, and Sun H (2020). Reviewing assessment of student learning in interdisciplinary STEM education. International Journal of STEM Education, 7: 24.  https://doi.org/10.1186/s40594-020-00225-4    [Google Scholar]
  6. Japee G and Oza P (2021). Curriculum and evaluation in outcome-based education. Psychology and Education Journal, 58(2): 5620-5625.  https://doi.org/10.17762/pae.v58i2.2982    [Google Scholar]
  7. Lagus J, Longi K, Klami A, and Hellas A (2018). Transfer-learning methods in programming course outcome prediction. ACM Transactions on Computing Education, 18(4): 19.  https://doi.org/10.1145/3152714    [Google Scholar]
  8. Mathew AN, Rohini V, and Paulose J (2021). NLP-based personal learning assistant for school education. International Journal of Electrical and Computer Engineering (IJECE), 11(5): 4522-4530.  https://doi.org/10.11591/ijece.v11i5.pp4522-4530    [Google Scholar]
  9. Moguerza JM and Muñoz A (2006). Support vector machines with applications. Statistical Science, 21(3): 322–336.  https://doi.org/10.1214/088342306000000493    [Google Scholar]
  10. Pattnaik P, Maheshwary R, Ogueji K, Yadav V, and Madhusudhan ST (2024). Enhancing alignment using curriculum learning and ranked preferences. In: Al-Onaizan Y, Bansal M, and Chen YN (Eds.), Findings of the association for computational linguistics: EMNLP 2024: 12891-12907. Association for Computational Linguistics, Miami, USA.  https://doi.org/10.18653/v1/2024.findings-emnlp.754    [Google Scholar]
  11. Pennington J, Socher R, and Manning CD (2014). GloVe: Global vectors for word representation. In the Proceedings of the 2014 Conference on Empirical Methods in Natural Language Processing (EMNLP), Association for Computational Linguistics, Doha, Qatar: 1532-1543.  https://doi.org/10.3115/v1/D14-1162    [Google Scholar]
  12. Putri NSF, Widiharso P, Utama ABP, Shakti MC, and Ghosh U (2022). Natural language processing in higher education. Bulletin of Social Informatics Theory and Application, 6(1): 90-101.  https://doi.org/10.31763/businta.v6i1.593    [Google Scholar]
  13. Shaikh S, Daudpotta SM, and Imran AS (2021). Bloom's learning outcomes' automatic classification using LSTM and pretrained word embeddings. IEEE Access, 9: 117887-117909.  https://doi.org/10.1109/ACCESS.2021.3106443    [Google Scholar]
  14. Supraja S, Hartman K, Tatinati S, and Khong AW (2017). Toward the automatic labeling of course questions for ensuring their alignment with learning outcomes. In the Proceedings of the 10th International Conference on Educational Data Mining, Wuhan, China: 56-63.    [Google Scholar]
  15. Ujkani B, Minkovska D, and Stoyanova L (2021). Using natural language processing for quality assurance purposes in higher education. In the 2021 IV International Conference on High Technology for Sustainable Development (HiTech), IEEE, Sofia, Bulgaria: 1-4.  https://doi.org/10.1109/HiTech53072.2021.9614206    [Google Scholar]
  16. Valenti S, Neri F, and Cucchiarelli A (2003). An overview of current research on automated essay grading. Journal of Information Technology Education: Research, 2(1): 319-330.  https://doi.org/10.28945/331    [Google Scholar]
  17. Zaki N, Turaev S, Shuaib K, Krishnan A, and Mohamed E (2023). Automating the mapping of course learning outcomes to program learning outcomes using natural language processing for accurate educational program evaluation. Education and Information Technologies, 28(12): 16723-16742.  https://doi.org/10.1007/s10639-023-11877-4    [Google Scholar]