International Journal of

ADVANCED AND APPLIED SCIENCES

EISSN: 2313-3724, Print ISSN: 2313-626X

Frequency: 12

line decor
  
line decor

 Volume 13, Issue 3 (March 2026), Pages: 115-129

----------------------------------------------

 Original Research Paper

Determinants of continued mHealth usage in Vietnam: An integrated S-O-R and UGT approach

 Author(s): 

Nam Hoang Trinh *

 Affiliation(s):

Faculty of Management Information Systems, Ho Chi Minh University of Banking, Ho Chi Minh City, Vietnam

 Full text

    Full Text - PDF

 * Corresponding Author. 

   Corresponding author's ORCID profile:  https://orcid.org/0009-0005-3270-5130

 Digital Object Identifier (DOI)

  https://doi.org/10.21833/ijaas.2026.03.012

 Abstract

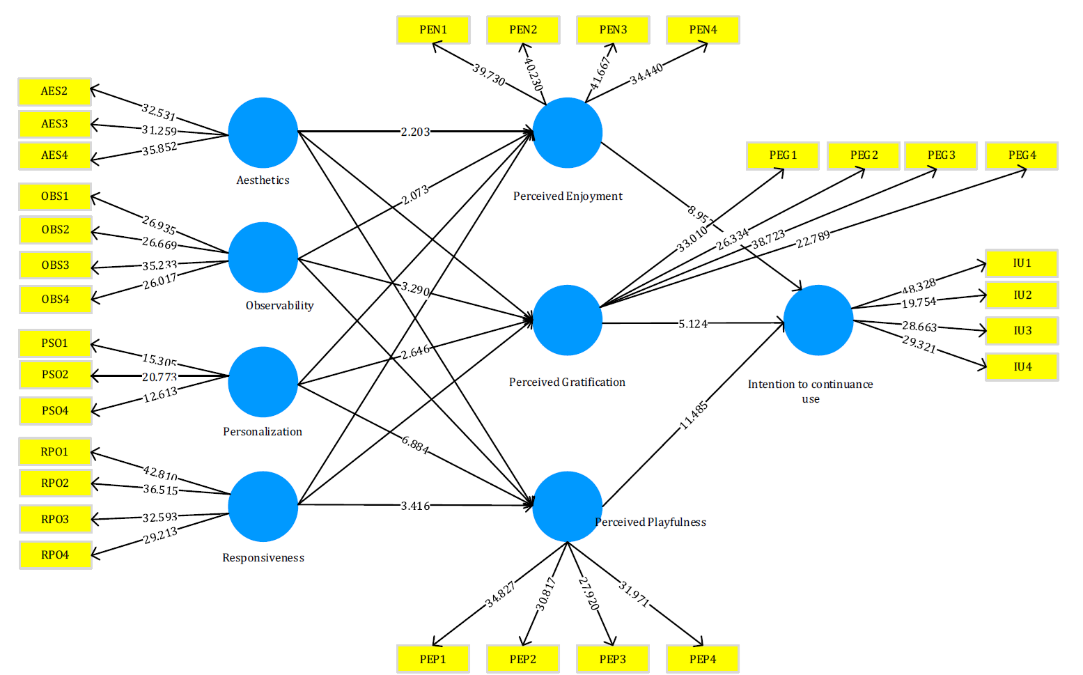
With the rapid pace of digital transformation, mobile health (mHealth) applications have become an important tool in the healthcare sector. This study aims to improve the theoretical understanding of Vietnamese consumers’ intention to use mHealth applications and to provide practical guidance for service providers in the design, implementation, and management of these systems. A conceptual research framework was developed by integrating the Stimulus–Organism–Response (S-O-R) model with the Uses and Gratifications Theory (UGT), while also considering key characteristics of mobile technology. Survey data were collected from 256 Vietnamese mobile phone users and analyzed using the Partial Least Squares Structural Equation Modeling (PLS-SEM) method. The results show that the continued use of mHealth applications is mainly driven by intrinsic psychological rewards, particularly playfulness and enjoyment, which have a stronger influence on future usage intention than utilitarian benefits. This finding suggests that users’ feelings of fun and pleasure play a more important role in sustaining long-term engagement than functional efficiency alone. In terms of technological features, responsiveness was identified as the most important factor, as it enhances both enjoyment and gratification, while observability promotes playfulness. Interestingly, the study also found a negative relationship between personalization and gratification. Overall, the findings highlight the stronger role of hedonic factors compared to utilitarian factors in predicting continuance intention. The study also provides a validated framework indicating that responsiveness and observability are key features for encouraging sustained use, while suggesting that developers should be cautious when implementing strong or generalized personalization features in health technologies.

 © 2026 The Authors. Published by IASE.

 This is an open access article under the CC BY-NC-ND license (https://creativecommons.org/licenses/by-nc-nd/4.0/).

 Keywords

Mobile health applications, Continuance intention, Hedonic motivation, Technology responsiveness, Vietnamese users

 Article history

Received 13 October 2025, Received in revised form 6 March 2026, Accepted 10 March 2026

 Acknowledgment

No Acknowledgment. 

 Compliance with ethical standards

 Ethical considerations:

This study involved the voluntary participation of adults aged 18 and above. Informed consent was obtained from all respondents prior to participation. The questionnaire was anonymous, and no personally identifiable information was collected. All data were kept confidential and used strictly for academic purposes. 

 Conflict of interest: The author(s) declared no potential conflicts of interest with respect to the research, authorship, and/or publication of this article.

 Citation:

Trinh NH (2026). Determinants of continued mHealth usage in Vietnam: An integrated S-O-R and UGT approach. International Journal of Advanced and Applied Sciences, 13(3): 115-129

  Permanent Link to this page

 Figures

  Fig. 1 Fig. 2

 Tables

  Table 1 Table 2 Table 3 Table 4

---------------------------------------------- 

 References (50)

  1. Alanzi TM (2022). Users’ satisfaction levels about mHealth applications in post-COVID-19 times in Saudi Arabia. PLOS ONE, 17(5): e0267002. https://doi.org/10.1371/journal.pone.0267002   [Google Scholar] PMid:35507590 PMCid:PMC9067643

  2. Alkhwaldi AF and Abdulmuhsin AA (2022). Understanding user acceptance of IoT based healthcare in Jordan: Integration of the TTF and TAM. In: Yaseen SG (Ed.), Digital economy, business analytics, and big data analytics applications: 191-213. Springer, Cham, Switzerland. https://doi.org/10.1007/978-3-031-05258-3_17   [Google Scholar]

  3. Balan M and Mathew SK (2022). The persuasive nature of web personalization on online users’ product perception: A mental accounting perspective. AIS Transactions on Human-Computer Interaction, 14(1): 78-106. https://doi.org/10.17705/1thci.00162   [Google Scholar]

  4. Bawack RE, Bonhoure E, Kamdjoug JRK, and Giannakis M (2023). How social media live streams affect online buyers: A uses and gratifications perspective. International Journal of Information Management, 70: 102621. https://doi.org/10.1016/j.ijinfomgt.2023.102621   [Google Scholar] PMCid:PMC12530530

  5. Bazi S, Filieri R, and Gorton M (2023). Social media content aesthetic quality and customer engagement: The mediating role of entertainment and impacts on brand love and loyalty. Journal of Business Research, 160: 113778. https://doi.org/10.1016/j.jbusres.2023.113778   [Google Scholar]

  6. Chakraborty D and Paul J (2023). Healthcare apps’ purchase intention: A consumption values perspective. Technovation, 120: 102481. https://doi.org/10.1016/j.technovation.2022.102481   [Google Scholar]

  7. Culnan MJ and Armstrong PK (1999). Information privacy concerns, procedural fairness, and impersonal trust: An empirical investigation. Organization Science, 10(1): 104-115. https://doi.org/10.1287/orsc.10.1.104   [Google Scholar]

  8. Gosetto L, Falquet G, and Ehrler F (2025). Personalizing mobile applications for health based on user profiles: A preference matrix from a scoping review. PLOS Digital Health, 4(8): e0000978. https://doi.org/10.1371/journal.pdig.0000978   [Google Scholar] PMid:40828800 PMCid:PMC12364320

  9. Gosetto L, Pittavino M, Falquet G, and Ehrler F (2023). Personalization of mobile apps for health behavior change: Protocol for a cross-sectional study. JMIR Research Protocols, 12(1): e38603. https://doi.org/10.2196/38603   [Google Scholar] PMid:36602850 PMCid:PMC9853334

  10. Hair JF, Hult GTM, Ringle CM, and Sarstedt M (2022). A primer on partial least squares structural equation modeling (PLS-SEM). 3rd Edition, SAGE, Thousand Oaks, USA.   [Google Scholar]

  11. Haley JA, Rhind DJ, and Maidment DW (2025). Assessing the usability of accessercise to increase physical activity in adults with physical disabilities: A qualitative think-aloud study. PLOS ONE, 20(4): e0321109. https://doi.org/10.1371/journal.pone.0321109   [Google Scholar] PMid:40168349 PMCid:PMC11960980

  12. Honglin D, Jianghua Z, and Hui C (2024). Quality factors affecting the continued use of mobile health apps in ethnic minority regions of Southwest China using PLS-SEM and ANN. Scientific Reports, 14: 25469. https://doi.org/10.1038/s41598-024-75410-4   [Google Scholar] PMid:39462035 PMCid:PMC11513151

  13. Huang W, Ong WC, Wong MK, Ng EY, Koh T, Chandramouli C, Ng CT, Hummel Y, Huang F, Lam CS, and Tromp J (2024). Applying the UTAUT2 framework to patients’ attitudes toward healthcare task shifting with artificial intelligence. BMC Health Services Research, 24: 455. https://doi.org/10.1186/s12913-024-10861-z   [Google Scholar] PMid:38605373 PMCid:PMC11007870

  14. Jia Y, Liu L, and Lowry PB (2024). How do consumers make behavioural decisions on social commerce platforms? The interaction effect between behaviour visibility and social needs. Information Systems Journal, 34(5): 1703-1736. https://doi.org/10.1111/isj.12508   [Google Scholar]

  15. Jiang Q, Sun J, Yang C, and Gu C (2022). The impact of perceived interactivity and intrinsic value on users’ continuance intention in using mobile augmented reality virtual shoe-try-on function. Systems, 10(1): 3. https://doi.org/10.3390/systems10010003   [Google Scholar]

  16. Jiang Y and Lau AK (2023). Understanding post-adoption behavioral intentions of mobile health service users: an empirical study during COVID-19. International Journal of Environmental Research and Public Health, 20(5): 3907. https://doi.org/10.3390/ijerph20053907   [Google Scholar] PMid:36900918 PMCid:PMC10001414

  17. Jo H (2023). Understanding the key antecedents of users’ continuance intention in the context of smart factory. Technology Analysis & Strategic Management, 35(2): 153-166. https://doi.org/10.1080/09537325.2021.1970130   [Google Scholar]

  18. Katz E, Blumler JG, and Gurevitch M (1973). Uses and gratifications research. The Public Opinion Quarterly, 37(4): 509-523. https://doi.org/10.1086/268109   [Google Scholar]

  19. Kim J and Yum K (2024). Enhancing continuous usage intention in e-commerce marketplace platforms: The effects of service quality, customer satisfaction, and trust. Applied Sciences, 14(17): 7617. https://doi.org/10.3390/app14177617   [Google Scholar]

  20. Kim K, Shams G, and Kim K (2026). From seconds to sentiments: Differential effects of chatbot response latency on customer evaluations. International Journal of Human–Computer Interaction, 42(1): 597-612. https://doi.org/10.1080/10447318.2025.2508915   [Google Scholar]

  21. Kim TB and Ho CTB (2021). Validating the moderating role of age in multi-perspective acceptance model of wearable healthcare technology. Telematics and Informatics, 61: 101603. https://doi.org/10.1016/j.tele.2021.101603   [Google Scholar]

  22. Lambillotte L, Magrofuoco N, Poncin I, and Vanderdonckt J (2022). Enhancing playful customer experience with personalization. Journal of Retailing and Consumer Services, 68: 103017. https://doi.org/10.1016/j.jretconser.2022.103017   [Google Scholar]

  23. Li G, Jiang Y, and Chang L (2022). The influence mechanism of interaction quality in live streaming shopping on consumers’ impulsive purchase intention. Frontiers in Psychology, 13: 918196. https://doi.org/10.3389/fpsyg.2022.918196   [Google Scholar] PMid:35874389 PMCid:PMC9306557

  24. Liu C, Wang J, Chen R, and Zhou W (2024). Exploring the influence of Chinese online patient trust on telemedicine behavior: insights into perceived risk and behavior intention. Frontiers in Public Health, 12: 1415889. https://doi.org/10.3389/fpubh.2024.1415889   [Google Scholar] PMid:39247232 PMCid:PMC11377225

  25. Liu JYW, Sorwar G, Rahman MS, and Hoque MR (2023). The role of trust and habit in the adoption of mHealth by older adults in Hong Kong: A healthcare technology service acceptance (HTSA) model. BMC Geriatrics, 23: 73. https://doi.org/10.1186/s12877-023-03779-4   [Google Scholar] PMid:36737712 PMCid:PMC9898708

  26. Mo L, Zhang X, Lin Y, Yuan Z, and Peng Z (2023). Consumers’ attitudes towards online advertising: A model of personalization, informativeness, privacy concern and flow experience. Sustainability, 15(5): 4090. https://doi.org/10.3390/su15054090   [Google Scholar]

  27. Mustafa AS, Ali NA, Dhillon JS, Alkawsi G, and Baashar Y (2022). User engagement and abandonment of mHealth: A cross-sectional survey. Healthcare, 10(2): 221. https://doi.org/10.3390/healthcare10020221   [Google Scholar] PMid:35206837 PMCid:PMC8872344

  28. Olivar CM, Pineiro M, Quintero JSG, Avendaño-Vásquez CJ, Ormeño-Arriagada P, Rivadeneira SP, and Toro CT (2025). Education and symptom reporting in an mHealth app for patients with cancer: Mixed methods development and validation study. JMIR Human Factors, 12(1): e60169. https://doi.org/10.2196/60169   [Google Scholar] PMid:40294430 PMCid:PMC12052293

  29. Palas JU, Sorwar G, Hoque MR, and Sivabalan A (2022). Factors influencing the elderly’s adoption of mHealth: An empirical study using extended UTAUT2 model. BMC Medical Informatics and Decision Making, 22: 191. https://doi.org/10.1186/s12911-022-01917-3   [Google Scholar] PMid:35871682 PMCid:PMC9308955

  30. Pan Z, Xie Z, Liu T, and Xia T (2024). Exploring the key factors influencing college students’ willingness to use AI coding assistant tools: An expanded technology acceptance model. Systems, 12(5): 176. https://doi.org/10.3390/systems12050176   [Google Scholar]

  31. Park S and Kim S (2021). Leaderboard design principles to enhance learning and motivation in a gamified educational environment: Development study. JMIR Serious Games, 9(2): e14746. https://doi.org/10.2196/14746   [Google Scholar] PMid:33877049 PMCid:PMC8097522

  32. Perrig SA, Ueffing D, Opwis K, and Brühlmann F (2023). Smartphone app aesthetics influence users' experience and performance. Frontiers in Psychology, 14: 1113842. https://doi.org/10.3389/fpsyg.2023.1113842   [Google Scholar] PMid:37388645 PMCid:PMC10306164

  33. Pigera S, Van Schaik P, Renaud K, Campbell M, Manley P, and Esser P (2025). Privacy and security in digital health contact-tracing: A narrative review. Applied Sciences, 15(2): 865. https://doi.org/10.3390/app15020865   [Google Scholar]

  34. Schomakers EM, Lidynia C, Vervier LS, Calero Valdez A, and Ziefle M (2022). Applying an extended UTAUT2 model to explain user acceptance of lifestyle and therapy mobile health apps: Survey study. JMIR Mhealth and Uhealth, 10(1): e27095. https://doi.org/10.2196/27095   [Google Scholar] PMid:35040801 PMCid:PMC8808343

  35. Schwarz A, Winkens LH, de Vet E, Ossendrijver D, Bouwsema K, and Simons M (2023). Design features associated with engagement in mobile health physical activity interventions among youth: Systematic review of qualitative and quantitative studies. JMIR Mhealth and Uhealth, 11: e40898. https://doi.org/10.2196/40898   [Google Scholar] PMid:36877551 PMCid:PMC10028523

  36. Shaver J (2022). The state of telehealth before and after the COVID-19 pandemic. Primary Care, 49(4): 517. https://doi.org/10.1016/j.pop.2022.04.002   [Google Scholar] PMid:36357058 PMCid:PMC9035352

  37. Shen L, Zhang Y, Fan Y, Chen Y, and Zhao Y (2022). Improving consumer stickiness in livestream e-commerce: A mixed-methods study. Frontiers in Psychology, 13: 962786. https://doi.org/10.3389/fpsyg.2022.962786   [Google Scholar] PMid:36118462 PMCid:PMC9473288

  38. Sulikowski P, Kucznerowicz M, Bąk I, Romanowski A, and Zdziebko T (2022). Online store aesthetics impact efficacy of product recommendations and highlighting. Sensors, 22(23): 9186. https://doi.org/10.3390/s22239186   [Google Scholar] PMid:36501888 PMCid:PMC9741377

  39. Tanantong T and Wongras P (2024). A UTAUT-based framework for analyzing users’ intention to adopt artificial intelligence in human resource recruitment: A case study of Thailand. Systems, 12(1): 28. https://doi.org/10.3390/systems12010028   [Google Scholar]

  40. Tian XF and Wu RZ (2022). Determinants of the mobile health continuance intention of elders with chronic diseases: An integrated framework of ECM-ISC and UTAUT. International Journal of Environmental Research and Public Health, 19(16): 9980. https://doi.org/10.3390/ijerph19169980   [Google Scholar] PMid:36011615 PMCid:PMC9408135

  41. Tran L, Cucé F, An NT, Dila KA, Nam NH, Cat DL, Jun LW, Ansar F, Abdallh F, Vo A, and Huy NT (2025). A content review of COVID-19-related apps used in Vietnam. The Journal of Infection in Developing Countries, 19(2): 208-220. https://doi.org/10.3855/jidc.19329   [Google Scholar] PMid:40063748

  42. Uncovska M, Freitag B, Meister S, and Fehring L (2023). Patient acceptance of prescribed and fully reimbursed mHealth apps in Germany: An UTAUT2-based online survey study. Journal of Medical Systems, 47: 14. https://doi.org/10.1007/s10916-023-01910-x   [Google Scholar] PMid:36705853 PMCid:PMC9880914

  43. Wang T, Fan L, Zheng X, Wang W, Liang J, An K, Ju M, Lei J (2021). The impact of gamification-induced users' feelings on the continued use of mHealth apps: A structural equation model with the self-determination theory approach. Journal of Medical Internet Research, 23(8): e24546. https://doi.org/10.2196/24546   [Google Scholar] PMid:34387550 PMCid:PMC8391751

  44. Wang T, Wang W, Liang J, Nuo M, Wen Q, Wei W, Han H, and Lei J (2022). Identifying major impact factors affecting the continuance intention of mHealth: A systematic review and multi-subgroup meta-analysis. npj Digital Medicine, 5: 145. https://doi.org/10.1038/s41746-022-00692-9   [Google Scholar] PMid:36109594 PMCid:PMC9476418

  45. Wang X, Lee CF, Jiang J, and Zhu X (2023). Factors influencing the aged in the use of mobile healthcare applications: An empirical study in China. Healthcare, 11(3): 396. https://doi.org/10.3390/healthcare11030396   [Google Scholar] PMid:36766970 PMCid:PMC9914473

  46. Yadegari M, Mohammadi S, and Masoumi AH (2024). Technology adoption: An analysis of the major models and theories. Technology Analysis & Strategic Management, 36(6): 1096-1110. https://doi.org/10.1080/09537325.2022.2071255   [Google Scholar]

  47. Yang M, Al Mamun A, Gao J, Rahman MK, Salameh AA, and Alam SS (2024). Predicting m-health acceptance from the perspective of unified theory of acceptance and use of technology. Scientific Reports, 14: 339. https://doi.org/10.1038/s41598-023-50436-2   [Google Scholar] PMid:38172184 PMCid:PMC10764358

  48. Yi M, Huang Z, and Yu Y (2022). Creating a sustainable e-commerce environment: The impact of product configurator interaction design on consumer personalized customization experience. Sustainability, 14(23): 15903. https://doi.org/10.3390/su142315903   [Google Scholar]

  49. Zhang R, Jun M, and Palacios S (2023). M-shopping service quality dimensions and their effects on customer trust and loyalty: An empirical study. International Journal of Quality & Reliability Management, 40(1): 169-191. https://doi.org/10.1108/IJQRM-11-2020-0374   [Google Scholar]

  50. Zhu Y, Zhao Z, Guo J, Wang Y, Zhang C, Zheng J, Zou Z, and Liu W (2023). Understanding use intention of mHealth applications based on the unified theory of acceptance and use of technology 2 (UTAUT-2) model in China. International Journal of Environmental Research and Public Health, 20(4): 3139. https://doi.org/10.3390/ijerph20043139   [Google Scholar] PMid:36833830 PMCid:PMC9960455