International Journal of

ADVANCED AND APPLIED SCIENCES

EISSN: 2313-3724, Print ISSN: 2313-626X

Frequency: 12

line decor
  
line decor

 Volume 13, Issue 3 (March 2026), Pages: 52-67

----------------------------------------------

 Original Research Paper

A lightweight machine learning-based intrusion detection system for smart grids

 Author(s): 

Laila Nassef *

 Affiliation(s):

Department of Computer Science, Faculty of Computing and Information Technology, King Abdulaziz University, Jeddah, Saudi Arabia

 Full text

    Full Text - PDF

 * Corresponding Author. 

   Corresponding author's ORCID profile:  https://orcid.org/0000-0001-9707-1259

 Digital Object Identifier (DOI)

  https://doi.org/10.21833/ijaas.2026.03.006

 Abstract

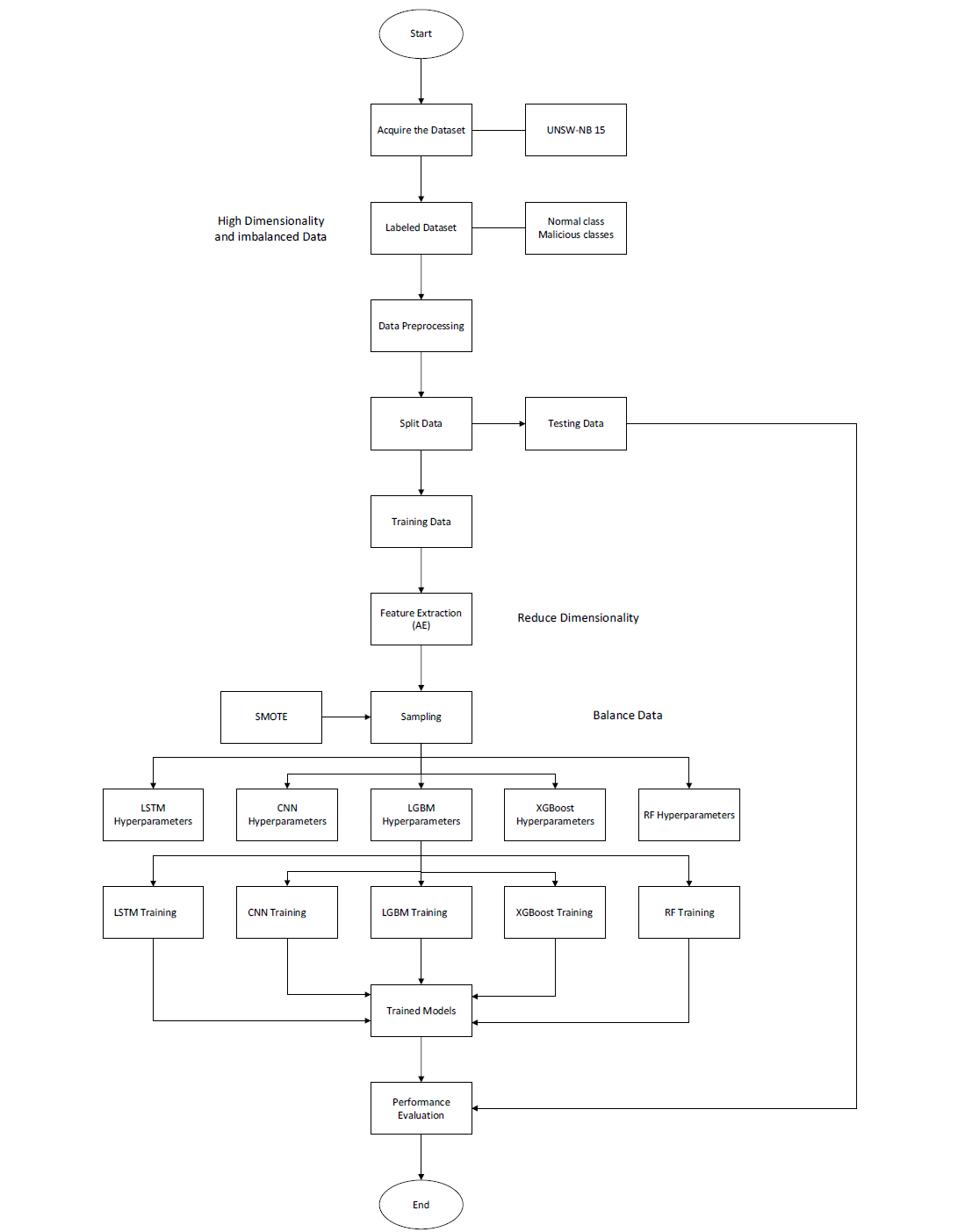
A large volume of sensitive raw data is continuously collected from data acquisition systems within the monitoring and control networks of the power grid to support key applications in the centralized control system for smart grid operation, management, and planning. Although these communication networks provide wide-area and high-speed connectivity, they also increase the risk of cyberattacks that threaten the grid’s critical physical infrastructure. The current centralized approach to intrusion detection cannot meet the strict quality-of-service requirements of latency-sensitive applications, and the growing size and complexity of learning models further increase communication and computation demands. Edge-intelligent access points offer a promising solution by enabling lightweight learning models to run close to data sources and provide fast responses to protect the core infrastructure. This paper proposes a lightweight machine learning-based intrusion detection system to support a shift toward distributed learning. Six learning models are used for feature extraction and classification, and the Synthetic Minority Oversampling Technique (SMOTE) is applied to balance the dataset. The model’s performance is evaluated under binary and multiclass classification scenarios, and the results show excellent accuracy, short training time, and strong ability to distinguish various attack types, demonstrating its suitability for smart grid environments.

 © 2026 The Authors. Published by IASE.

 This is an open access article under the CC BY-NC-ND license (https://creativecommons.org/licenses/by-nc-nd/4.0/).

 Keywords

Smart grid security, Intrusion detection, Lightweight models, Edge intelligence, Machine learning

 Article history

Received 18 July 2025, Received in revised form 13 November 2025, Accepted 3 March 2026

 Acknowledgment

No Acknowledgment

 Compliance with ethical standards

 Conflict of interest: The author(s) declared no potential conflicts of interest with respect to the research, authorship, and/or publication of this article.

 Citation:

Nassef L (2026). A lightweight machine learning-based intrusion detection system for smart grids. International Journal of Advanced and Applied Sciences, 13(3): 52-67

  Permanent Link to this page

 Figures

  Fig. 1 Fig. 2 Fig. 3 Fig. 4 Fig. 5 Fig. 6 Fig. 7 Fig. 8 Fig. 9 Fig. 10 Fig. 11 Fig. 12 Fig. 13 Fig. 14 Fig. 15 Fig. 16 Fig. 17 Fig. 18 Fig. 19 Fig. 20 Fig. 21 Fig. 22 Fig. 23 Fig. 24 Fig. 25 Fig. 26 Fig. 27

 Tables

  Table 1

---------------------------------------------- 

 References (26)

  1. Achaal B, Adda M, Berger M, Ibrahim H, and Awde A (2024). Study of smart grid cyber-security, examining architectures, communication networks, cyber-attacks, countermeasure techniques, and challenges. Cybersecurity, 7: 10. https://doi.org/10.1186/s42400-023-00200-w   [Google Scholar] PMid:38707764 PMCid:PMC11062904

  2. Almarshdi R, Nassef L, Fadel E, and Alowidi N (2023). Hybrid deep learning based attack detection for imbalanced data classification. Intelligent Automation and Soft Computing, 35(1): 297-320. https://doi.org/10.32604/iasc.2023.026799   [Google Scholar]

  3. Alsirhani A, Tariq N, Humayun M, Naif Alwakid G, and Sanaullah H (2025). Intrusion detection in smart grids using artificial intelligence-based ensemble modelling. Cluster Computing, 28: 238. https://doi.org/10.1007/s10586-024-04964-9   [Google Scholar]

  4. Dinh PV, Hoang DT, Uy NQ, Nguyen DN, Bao SP, and Dutkiewicz E (2024). Multiple-input auto-encoder for IoT intrusion detection systems with heterogeneous data. In the ICC 2024-IEEE International Conference on Communications, IEEE, Denver, USA: 2707-2712. https://doi.org/10.1109/ICC51166.2024.10622942   [Google Scholar]

  5. Faysal JA, Mostafa ST, Tamanna JS, Mumenin KM, Arifin MM, Awal MA, Shome A, and Mostafa SS (2022). XGB-RF: A hybrid machine learning approach for IoT intrusion detection. Telecom, 3(1): 52-69. https://doi.org/10.3390/telecom3010003   [Google Scholar]

  6. Islam U, Ullah H, Khan N, Saleem K, and Ahmad I (2025). AI-enhanced intrusion detection in smart renewable energy grids: A novel Industry 4.0 cyber threat management approach. International Journal of Critical Infrastructure Protection, 50: 100769. https://doi.org/10.1016/j.ijcip.2025.100769   [Google Scholar]

  7. Lee JH, Shin J, and Seo JT (2023). Solar power plant network packet-based anomaly detection system for cybersecurity. Computers, Materials and Continua, 77(1): 757-779. https://doi.org/10.32604/cmc.2023.039461   [Google Scholar]

  8. Mahadevappa P, Murugesan RK, Al-Amri R, Thabit R, Al-Ghushami AH, and Alkawsi G (2024). A secure edge computing model using machine learning and IDS to detect and isolate intruders. MethodsX, 12: 102597. https://doi.org/10.1016/j.mex.2024.102597   [Google Scholar] PMid:38379716 PMCid:PMC10877948

  9. Mejia-Ruiz GE, Marasini G, Zhihua Q, Kundu S, and Pushpak S (2025). Cybersecurity challenges in power networks with distributed energy resources: A comprehensive survey. Renewable and Sustainable Energy Reviews, 224: 116100. https://doi.org/10.1016/j.rser.2025.116100   [Google Scholar]

  10. Menzel V, Speckamp J, and Remke A (2024). Developing a robust communication infrastructure for a distributed smart grid IDS. In the 2024 IEEE International Conference on Cyber Security and Resilience, IEEE, London, UK: 1-8. https://doi.org/10.1109/CSR61664.2024.10679379   [Google Scholar]

  11. Molokomme DN, Onumanyi AJ, and Abu-Mahfouz AM (2022). Edge intelligence in smart grids: A survey on architectures, offloading models, cyber security measures, and challenges. Journal of Sensor and Actuator Networks, 11(3): 47. https://doi.org/10.3390/jsan11030047   [Google Scholar]

  12. Moustafa N and Slay J (2015). UNSW-NB15: A comprehensive data set for network intrusion detection systems (UNSW-NB15 network data set). In the 2015 Military Communications and Information Systems Conference, IEEE, Canberra, Australia: 1-6. https://doi.org/10.1109/MilCIS.2015.7348942   [Google Scholar]

  13. Okey OD, Maidin SS, Adasme P, Rosa RL, Saadi M, Carrillo Melgarejo D, and Zegarra Rodríguez D (2022). BoostedEnML: Efficient technique for detecting cyberattacks in IoT systems using boosted ensemble machine learning. Sensors, 22(19): 7409. https://doi.org/10.3390/s22197409   [Google Scholar] PMid:36236506 PMCid:PMC9572777

  14. Powell J, McCafferty-Leroux A, Hilal W, and Gadsden SA (2024). Smart grids: A comprehensive survey of challenges, industry applications, and future trends. Energy Reports, 11: 5760-5785. https://doi.org/10.1016/j.egyr.2024.05.051   [Google Scholar]

  15. Presekal A, Jorjani M, Rajkumar VS, Goyel H, Cibin N, Semertzis I, Ştefanov A, and Palensky P (2024). Cyber security of HVDC systems: A review of cyber threats, defense, and testbeds. IEEE Access, 12: 165756-165773. https://doi.org/10.1109/ACCESS.2024.3490605   [Google Scholar]

  16. Rashid MM, Kamruzzaman J, Hassan MM, Imam T, and Gordon S (2020). Cyberattacks detection in IoT-based smart city applications using machine learning techniques. International Journal of Environmental Research and Public Health, 17(24): 9347. https://doi.org/10.3390/ijerph17249347   [Google Scholar] PMid:33327468 PMCid:PMC7764956

  17. Sahani N, Zhu R, Cho JH, and Liu CC (2023). Machine learning-based intrusion detection for smart grid computing: A survey. ACM Transactions on Cyber-Physical Systems, 7(2): 11. https://doi.org/10.1145/3578366   [Google Scholar]

  18. Sayegh HR, Dong W, and Al-Madani AM (2024). Enhanced intrusion detection with LSTM-based model, feature selection, and SMOTE for imbalanced data. Applied Sciences, 14(2): 479. https://doi.org/10.3390/app14020479   [Google Scholar]

  19. Sundararajan A, Khan T, Moghadasi A, and Sarwat AI (2019). Survey on synchrophasor data quality and cybersecurity challenges, and evaluation of their interdependencies. Journal of Modern Power Systems and Clean Energy, 7(3): 449-467. https://doi.org/10.1007/s40565-018-0473-6   [Google Scholar]

  20. Talukder MA, Islam MM, Uddin MA, Hasan KF, Sharmin S, Alyami SA, and Moni MA (2024). Machine learning-based network intrusion detection for big and imbalanced data using oversampling, stacking feature embedding and feature extraction. Journal of Big Data, 11: 33. https://doi.org/10.1186/s40537-024-00886-w   [Google Scholar]

  21. Tang C, Luktarhan N, and Zhao Y (2020). An efficient intrusion detection method based on LightGBM and autoencoder. Symmetry, 12(9): 1458. https://doi.org/10.3390/sym12091458   [Google Scholar]

  22. Vahidi S, Ghafouri M, Au M, Kassouf M, Mohammadi A, and Debbabi M (2023). Security of wide-area monitoring, protection, and control (WAMPAC) systems of the smart grid: A survey on challenges and opportunities. IEEE Communications Surveys & Tutorials, 25(2): 1294-1335. https://doi.org/10.1109/COMST.2023.3251899   [Google Scholar]

  23. Verma A and Ranga V (2020). Machine learning based intrusion detection systems for IoT applications. Wireless Personal Communications, 111: 2287-2310. https://doi.org/10.1007/s11277-019-06986-8   [Google Scholar]

  24. Wang W, Harrou F, Bouyeddou B, Senouci SM, and Sun Y (2022). A stacked deep learning approach to cyber-attacks detection in industrial systems: Application to power system and gas pipeline systems. Cluster Computing, 25: 561-578. https://doi.org/10.1007/s10586-021-03426-w   [Google Scholar] PMid:34629940 PMCid:PMC8490144

  25. Zhang D, Huang D, Chen Y, Lin S, and Li C (2025). A lightweight IoT intrusion detection method based on two-stage feature selection and Bayesian optimization. AIMS Electronics and Electrical Engineering, 9(3): 359-389. https://doi.org/10.3934/electreng.2025017   [Google Scholar]

  26. Zhao G, Wang Y, and Wang J (2023). Intrusion detection model of Internet of Things based on LightGBM. IEICE Transactions on Communications, 106(8): 622-634. https://doi.org/10.1587/transcom.2022EBP3169   [Google Scholar]