International Journal of

ADVANCED AND APPLIED SCIENCES

EISSN: 2313-3724, Print ISSN: 2313-626X

Frequency: 12

line decor
  
line decor

 Volume 13, Issue 3 (March 2026), Pages: 1-10

----------------------------------------------

 Original Research Paper

Factors affecting young consumer satisfaction with bank card services in Hanoi city

 Author(s): 

Nguyen Hung Cuong 1, Le Thi Lieu 1, Nguyen Huy Hoang 2, *

 Affiliation(s):

1Faculty of Management, University of Transport Technology, Hanoi, Vietnam
2Faculty of Transport Economics, University of Transport Technology, Hanoi, Vietnam

 Full text

    Full Text - PDF

 * Corresponding Author. 

   Corresponding author's ORCID profile:  https://orcid.org/0009-0001-7036-0023

 Digital Object Identifier (DOI)

  https://doi.org/10.21833/ijaas.2026.03.001

 Abstract

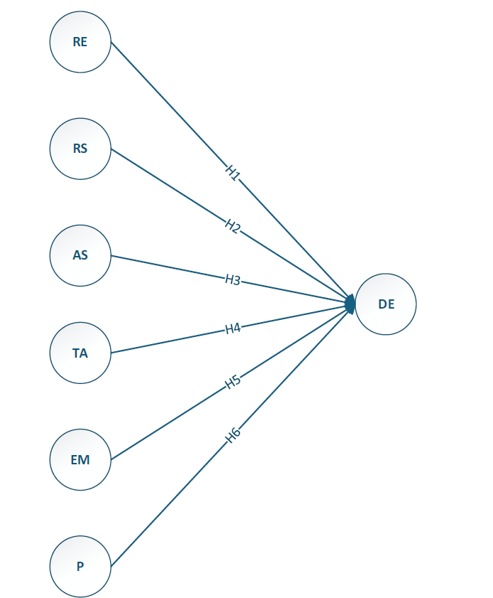
This study examines the factors that influence young consumers’ satisfaction with banking card services in Hanoi using the SERVPERF model. The research applies Exploratory Factor Analysis (EFA), Confirmatory Factor Analysis (CFA), and Structural Equation Modeling (SEM). Data are analyzed using IBM SPSS 25 and AMOS 25 software. The findings show that three factors significantly affect young consumers’ satisfaction: Reliability (RE), Empathy (EM), and Price (P). Among these, Empathy has the strongest impact, followed by Price and Reliability. Based on these results, the study proposes several practical recommendations for banks to improve the satisfaction level of young consumers with banking card services in Hanoi.

 © 2026 The Authors. Published by IASE.

 This is an open access article under the CC BY-NC-ND license (https://creativecommons.org/licenses/by-nc-nd/4.0/).

 Keywords

Banking card services, Young consumer satisfaction, SERVPERF model, Service quality factors, Hanoi city

 Article history

Received 4 October 2025, Received in revised form 18 February 2026, Accepted 23 February 2026

 Acknowledgment

No Acknowledgment

 Compliance with ethical standards

 Ethical considerations:

The study was conducted in accordance with ethical standards. All participants were informed about the research's objectives and provided their informed consent voluntarily. The data collected was kept confidential and used strictly for academic research purposes to ensure the privacy of all respondents. 

 Conflict of interest: The author(s) declared no potential conflicts of interest with respect to the research, authorship, and/or publication of this article.

 Citation:

Cuong NH, Lieu LT, and Hoang NH (2026). Factors affecting young consumer satisfaction with bank card services in Hanoi city. International Journal of Advanced and Applied Sciences, 13(3): 1-10

  Permanent Link to this page

 Figures

  Fig. 1 Fig. 2 Fig. 3 Fig. 4

 Tables

  Table 1 Table 2 Table 3 Table 4 Table 5 Table 6 Table 7

---------------------------------------------- 

 References (25)

  1. Acheampong P, Zhiwen L, Antwi HA, Otoo AAA, Mensah WG, and Sarpong PB (2017). Hybridizing an extended technology readiness index with technology acceptance model (TAM) to predict e-payment adoption in Ghana. American Journal of Multidisciplinary Research, 5(2): 172-184.   [Google Scholar]

  2. Cronin JJ and Taylor SA (1992). Measuring service quality: A reexamination and extension. Journal of Marketing, 56(3): 55-68. https://doi.org/10.1177/002224299205600304   [Google Scholar]

  3. Dang VT, Nguyen N, Nguyen HV, Nguyen H, Van Huy L, Tran VT, and Nguyen TH (2022). Consumer attitudes toward facial recognition payment: An examination of antecedents and outcomes. International Journal of Bank Marketing, 40(3): 511-535. https://doi.org/10.1108/IJBM-04-2021-0135   [Google Scholar]

  4. Fishbein M and Ajzen I (1975). Belief, attitude, intention, and behavior: An introduction to theory and research. Addison-Wesley, Reading, USA.   [Google Scholar]

  5. Fornell C (1995). The quality of economic output: Empirical generalizations about its distribution and relationship to market share. Marketing Science, 14(3): G203-G211. https://doi.org/10.1287/mksc.14.3.G203   [Google Scholar]

  6. Gustafsson A, Johnson MD, and Roos I (2005). The effects of customer satisfaction, relationship commitment dimensions, and triggers on customer retention. Journal of Marketing, 69(4): 210-218. https://doi.org/10.1509/jmkg.2005.69.4.210   [Google Scholar]

  7. Hair JF Jr, Black WC, Babin BJ, and Anderson RE (2019). Multivariate data analysis. 8th Edition, Cengage Learning, Boston, USA.   [Google Scholar]

  8. Hoyer W and MacInnis D (2001). Consumer behaviour. 2nd Edition, Houghton Mifflin Company, Boston, USA.   [Google Scholar]

  9. Khaing YY (2019). Customer satisfaction towards debit card services of Myanmar Citizens Bank Limited. Ph.D. Dissertation, Yangon University of Economics, Yangon, Myanmar.   [Google Scholar]

  10. Kim MK, Park MC, and Jeong DH (2004). The effects of customer satisfaction and switching barrier on customer loyalty in Korean mobile telecommunication services. Telecommunications Policy, 28(2): 145-159. https://doi.org/10.1016/j.telpol.2003.12.003   [Google Scholar]

  11. Kissi P, Oluwatobiloba M, and Berko A (2017). Factors affecting university students intentions to use debit card services: An empirical study based on UTAUT. Business, Management and Economics Engineering, 15(2): 196-210. https://doi.org/10.3846/bme.2017.378   [Google Scholar]

  12. Kotler P and Keller KL (2011). Marketing management. 14th Edition, Prentice Hall, Upper Saddle River, USA.   [Google Scholar]

  13. Ming‐Yen Teoh W, Choy Chong S, Lin B, and Wei Chua J (2013). Factors affecting consumers’ perception of electronic payment: An empirical analysis. Internet Research, 23(4): 465-485. https://doi.org/10.1108/IntR-09-2012-0199   [Google Scholar]

  14. Ngo MV and Nguyen HH (2016). The relationship between service quality, customer satisfaction and customer loyalty: An investigation in Vietnamese retail banking sector. Journal of Competitiveness, 8(2): 103-116. https://doi.org/10.7441/joc.2016.02.08   [Google Scholar]

  15. Oliver RL (1997). Satisfaction: A behavioral perspective on the consumer. The McGraw-Hill, New York, USA.   [Google Scholar]

  16. Parasuraman A, Zeithaml VA, and Berry LL (1985). A conceptual model of service quality and its implications for future research. Journal of Marketing, 49(4): 41-50. https://doi.org/10.1177/002224298504900403   [Google Scholar]

  17. Parasuraman A, Zeithaml VA, and Berry LL (1988). SERVQUAL: A multiple-item scale for measuring consumer perceptions of service quality. Journal of Retailing, 64(1): 12-37.   [Google Scholar]

  18. Phan DTT, Nguyen TTH, and Bui TA (2019). Going beyond border? Intention to use international bank cards in Vietnam. Journal of Asian Finance, Economics and Business, 6(3): 315-325. https://doi.org/10.13106/jafeb.2019.vol6.no3.315   [Google Scholar]

  19. Sathiyamoorty G (2022). Customer satisfaction towards using debit card with reference to Coimbatore City. Gedrag & Organisatie Review, 35(2): 100-117.   [Google Scholar]

  20. Singh S, Mondal S, Singh LB, Sahoo KK, and Das S (2020). An empirical evidence study of consumer perception and socioeconomic profiles for digital stores in Vietnam. Sustainability, 12(5): 1716. https://doi.org/10.3390/su12051716   [Google Scholar]

  21. Sureshchandar GS, Rajendran C, and Anantharaman RN (2002). The relationship between service quality and customer satisfaction: A factor specific approach. Journal of Services Marketing, 16(4): 363-379. https://doi.org/10.1108/08876040210433248   [Google Scholar]

  22. Tan GWH, Ooi KB, Chong SC, and Hew TS (2014). NFC mobile credit card: The next frontier of mobile payment? Telematics and Informatics, 31(2): 292-307. https://doi.org/10.1016/j.tele.2013.06.002   [Google Scholar]

  23. Truong T, Phan H, and Tran M (2020). A study on customer satisfaction on debit cards: The case of Vietnam. Uncertain Supply Chain Management, 8(2): 241-251. https://doi.org/10.5267/j.uscm.2020.1.003   [Google Scholar]

  24. Tse DK and Wilton PC (1988). Models of consumer satisfaction formation: An extension. Journal of Marketing Research, 25(2): 204-212. https://doi.org/10.1177/002224378802500209   [Google Scholar]

  25. Wang CN, Nguyen NT, and Tran TT (2014). An empirical study of customer satisfaction towards bank payment card service quality in Ho Chi Minh banking branches. International Journal of Economics and Finance, 6(5): 170-181. https://doi.org/10.5539/ijef.v6n5p170   [Google Scholar]