International Journal of

ADVANCED AND APPLIED SCIENCES

EISSN: 2313-3724, Print ISSN: 2313-626X

Frequency: 12

line decor
  
line decor

 Volume 13, Issue 2 (February 2026), Pages: 110-123

----------------------------------------------

 Original Research Paper

Developing an emerging risk model for airport management

 Author(s): 

 Nichanu Chuapunngam, Thanyaphat Muangpan *

 Affiliation(s):

  Faculty of Logistics, Burapha University, Chonburi, Thailand

 Full text

    Full Text - PDF

 * Corresponding Author. 

   Corresponding author's ORCID profile:  https://orcid.org/0000-0001-7456-7243

 Digital Object Identifier (DOI)

  https://doi.org/10.21833/ijaas.2026.02.012

 Abstract

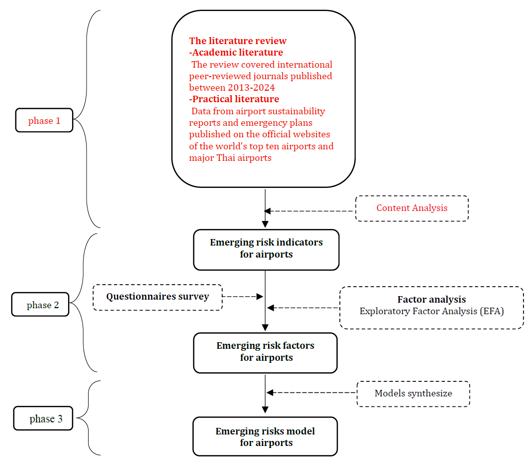
Air transport is a key contributor to the global economy and supports the United Nations Sustainable Development Goals (SDGs). Airports are central to this system, but increasingly face emerging risks that are uncertain and difficult to predict. This study proposes a model for managing emerging risks in airport management, using airports in Thailand as a case study. Data were collected through a questionnaire survey of airport risk management personnel and analyzed using Exploratory Factor Analysis (EFA) to identify major risk factors. The results identify four groups of emerging risks: environmental and operational risks, information and economic risks, social and governance risks, and technology-related risks. The model is based on 28 indicators. Validity was confirmed through expert evaluation and factor analysis, while reliability was assessed using Cronbach’s alpha. The findings demonstrate the novelty of systematically incorporating emerging risk management into airport operations, an area that has received limited attention in previous research. The proposed framework offers both theoretical and practical contributions by providing a useful tool to support airport risk management policies, operational guidelines, and strategic planning. It enables airports to reduce potential losses, enhance competitiveness, and align with international standards to support long-term sustainability.

 © 2026 The Authors. Published by IASE.

 This is an open access article under the CC BY-NC-ND license (https://creativecommons.org/licenses/by-nc-nd/4.0/).

 Keywords

 Airport risk management, Emerging risks, Exploratory factor analysis, Airport sustainability, Strategic planning

 Article history

 Received 12 September 2025, Received in revised form 28 January 2026, Accepted 6 February 2026

 Acknowledgment

No Acknowledgment

 Compliance with ethical standards

 Ethical considerations:

This study was approved by the Ethics Committee of Burapha University (Approval No. IRB4-124/2024). All participants were informed about the purpose of the study, and written informed consent was obtained prior to participation. Participation was voluntary, and all responses were collected anonymously and treated with strict confidentiality. 

 Conflict of interest: The author(s) declared no potential conflicts of interest with respect to the research, authorship, and/or publication of this article.

 Citation:

 Chuapunngam N and Muangpan T (2026). Developing an emerging risk model for airport management. International Journal of Advanced and Applied Sciences, 13(2): 110-123

  Permanent Link to this page

 Figures

  Fig. 1  Fig. 2  Fig. 3  Fig. 4 

 Tables

  Table 1  Table 2   Table 3   Table 4  

---------------------------------------------- 

 References (26)

  1. Bateman G and Majumdar A (2020). Characteristics of emergency evacuations in airport terminal buildings: A new event database. Safety Science, 130: 104897.  https://doi.org/10.1016/j.ssci.2020.104897    [ Google Scholar ]

  2. Boccalatte K (2022). The growth of unproductive labour and the new crisis of management: The case of Australia. Journal of Management History, 28(3): 341-362.  https://doi.org/10.1108/JMH-07-2021-0039    [ Google Scholar ]

  3. Caro D (2016). The nexus of transformational leadership of emergency services systems: Beyond the Wu-Shi-Ren (WSR)-Li paradigm. International Journal of Emergency Services, 5(1): 18-33.  https://doi.org/10.1108/IJES-11-2015-0024    [ Google Scholar ]

  4. Chomintra M (2023). Assessing the use of critical literacies in mis/disinformation literacy instruction. The Journal of Academic Librarianship, 49(5): 102762.  https://doi.org/10.1016/j.acalib.2023.102762    [ Google Scholar ]

  5. Chung SH, Tse YK, and Choi TM (2015). Managing disruption risk in express logistics via proactive planning. Industrial Management & Data Systems, 115(8): 1481-1509.  https://doi.org/10.1108/IMDS-04-2015-0155    [ Google Scholar ]

  6. Davis DJ and Beck TE (2023). How social media disrupts institutions: Exploring the intersection of online disinformation, digital materiality and field-level change. Information and Organization, 33(4): 100488.  https://doi.org/10.1016/j.infoandorg.2023.100488    [ Google Scholar ]

  7. Dinh HH (2021). Risks and issues: Reactions of Vietnam and the experience to the world in the first wave of coronavirus pandemic. Asian Education and Development Studies, 10(2): 239-249.  https://doi.org/10.1108/AEDS-07-2020-0165    [ Google Scholar ]

  8. Eachus JD and Keim BD (2019). A survey for weather communicators: Twitter and information channel preferences. Weather, Climate, and Society, 11(3): 595-607.  https://doi.org/10.1175/WCAS-D-18-0091.1    [ Google Scholar ]

  9. Fardnia P, Kaspereit T, Walker T, and Xu S (2021). Financial performance and safety in the aviation industry. International Journal of Managerial Finance, 17(1): 138-165.  https://doi.org/10.1108/IJMF-03-2019-0095    [ Google Scholar ]

  10. Gössling S, Scott D, and Hall CM (2020). Pandemics, tourism and global change: A rapid assessment of COVID-19. Journal of Sustainable Tourism, 29(1): 1-20.  https://doi.org/10.1080/09669582.2020.1758708    [ Google Scholar ] PMCid:PMC7924095

  11. Hair JF, Black WC, Babin BJ, and Anderson RE (2019). Multivariate data analysis. 8th Edition, Pearson Education, London, UK.    [ Google Scholar ]

  12. Ioannou, Cadena JE, Aspinall W, Lange D, Honfi D, and Rossetto T (2022). Prioritization of hazards for risk and resilience management through elicitation of expert judgement. Natural Hazards, 112: 2773-2795.  https://doi.org/10.1007/s11069-022-05287-x    [ Google Scholar ] PMid:35469290 PMCid:PMC9020762

  13. Keeves JP (1997). Models and model building. In: Keeves JP (Ed.), Educational research, methodology and measurement: An international handbook. 2nd Edition, Pergamon Press, Oxford, UK.    [ Google Scholar ]

  14. Meyer V Jr, Cunha MPE, Mamédio DF, and Nogueira DP (2021). Crisis management in high-reliability organizations: Lessons from Brazilian air disasters. Disaster Prevention and Management: An International Journal, 30(2): 209-224.  https://doi.org/10.1108/DPM-08-2019-0245    [ Google Scholar ]

  15. Ngo T and Tian Q (2021). Corporate social responsibility awareness and performance: the case of Chinese airports. International Journal of Productivity and Performance Management, 70(8): 2131-2148.  https://doi.org/10.1108/IJPPM-07-2019-0336    [ Google Scholar ]

  16. Oliphant A, Faulds C, Bengall S, and Nouvet E (2022). At the front of the front-line: Ontario paramedics' experiences of occupational safety, risk and communication during the 2020 COVID-19 pandemic. International Journal of Emergency Services, 11(2): 207-221.  https://doi.org/10.1108/IJES-07-2021-0050    [ Google Scholar ]

  17. Panda A and Bower A (2020). Cyber security and the disaster resilience framework. International Journal of Disaster Resilience in the Built Environment, 11(4): 507-518.  https://doi.org/10.1108/IJDRBE-07-2019-0046    [ Google Scholar ]

  18. Pani SS (2024). House price dynamics under lower leverage: The case of metropolitan cities in India. International Journal of Housing Markets and Analysis, 17(3): 814-836.  https://doi.org/10.1108/IJHMA-10-2022-0161    [ Google Scholar ]

  19. Poo MC, Yang Z, Dimitriu D, Qu Z, Jin Z, and Feng X (2021). Climate change risk indicators (CCRI) for seaports in the United Kingdom. Ocean & Coastal Management, 205: 105580.  https://doi.org/10.1016/j.ocecoaman.2021.105580    [ Google Scholar ]

  20. Ranta R, Mulrooney HM, and Bhakta D (2023). Change and innovation in food aid provision in Sussex and Southwest London during the COVID-19 pandemic. British Food Journal, 125(6): 2037-2052.  https://doi.org/10.1108/BFJ-05-2022-0442    [ Google Scholar ]

  21. Sawalha IH (2020). A contemporary perspective on the disaster management cycle. Foresight, 22(4): 469-482.  https://doi.org/10.1108/FS-11-2019-0097    [ Google Scholar ]

  22. Shen S, Chang RH, Kim K, and Julian M (2022). Challenges to maintaining disaster relief supply chains in island communities: Disaster preparedness and response in Honolulu, Hawai’i. Natural Hazards, 114: 1829-1855.  https://doi.org/10.1007/s11069-022-05449-x    [ Google Scholar ]

  23. Subiakto Y (2020). Aviation medicine capacity on facing biological threat in Indonesia airports. Infectious Disease Reports, 12(S1): 8738.  https://doi.org/10.4081/idr.2020.8738    [ Google Scholar ] PMid:32874467 PMCid:PMC7447924

  24. Taibah H, Arlikatti S, and Andrew S (2018). Risk communication for religious crowds: Preferences of Hajj pilgrims. Disaster Prevention and Management: An International Journal, 27(1): 102-114.  https://doi.org/10.1108/DPM-09-2017-0215    [ Google Scholar ]

  25. WEF (2023). The global risks report 2023. 18th Edition, World Economic Forum, Cologny, Switzerland. Available online at:  https://www.weforum.org/reports/global-risks-report-2023/  

  26. WEF (2024). The global risks report 2024. 19th Edition, World Economic Forum, Cologny, Switzerland. Available online at:  https://www.weforum.org/publications/global-risks-report-2024/