International Journal of

ADVANCED AND APPLIED SCIENCES

EISSN: 2313-3724, Print ISSN: 2313-626X

Frequency: 12

line decor
  
line decor

 Volume 13, Issue 2 (February 2026), Pages: 38-48

----------------------------------------------

 Original Research Paper

Driving sustainable business performance: The roles of circular economy policy, stakeholder pressure, and green culture

 Author(s): 

 Le Thi Nuong, Nguyen Thi Thanh Hai *

 Affiliation(s):

  Faculty of Economics and Business Administration, Hong Duc University, Thanh Hoa Province, Vietnam

 Full text

    Full Text - PDF

 * Corresponding Author. 

   Corresponding author's ORCID profile:  https://orcid.org/0009-0004-1594-1003

 Digital Object Identifier (DOI)

  https://doi.org/10.21833/ijaas.2026.02.005

 Abstract

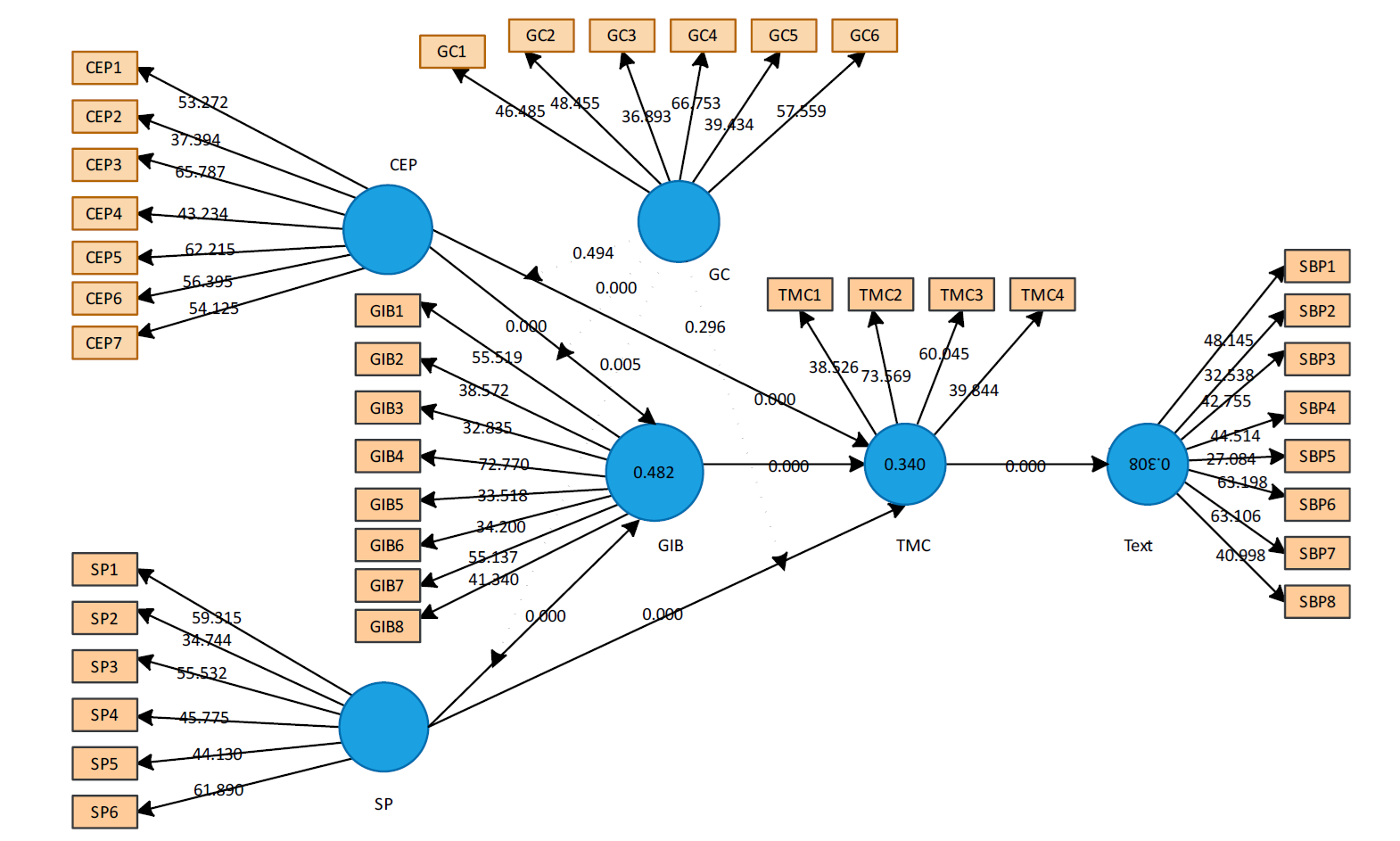
The aim of this study is to examine how circular economy policy (CEP) and stakeholder pressure (SP) influence sustainable business performance (SBP), with green business innovation (GBI) and top management commitment (TMC) acting as mediators and green culture (GC) as a moderator. Drawing on the Resource-Based View, Institutional Theory, and the Attention-Based View, the study proposes and tests an integrated research framework using survey data from 468 firms in Vietnam, an emerging economy facing increasing environmental and regulatory pressures. Partial least squares structural equation modeling (PLS-SEM) was used to analyze the data. The findings show that CEP and SP both have positive effects on GBI and TMC, indicating that regulatory and stakeholder forces jointly encourage sustainability-related strategies. GBI also positively influences TMC, suggesting that engagement in green innovation strengthens managers’ commitment over time. TMC has the strongest direct effect on SBP and plays a key role in linking external pressures and innovation activities to sustainable performance outcomes. In addition, green culture strengthens the effects of CEP and SP on GBI but does not significantly moderate their effects on TMC, implying that top management commitment is more responsive to external pressures than to organizational culture. Overall, the study contributes to the sustainability management literature and provides practical implications for policymakers and managers seeking to enhance long-term sustainable business performance.

 © 2026 The Authors. Published by IASE.

 This is an open access article under the CC BY-NC-ND license (https://creativecommons.org/licenses/by-nc-nd/4.0/).

 Keywords

 Circular economy policy, Stakeholder pressure, Green business innovation, Top management commitment, Sustainable business performance

 Article history

 Received 12 September 2025, Received in revised form 16 January 2026, Accepted 29 January 2026

 Acknowledgment

No Acknowledgment. 

 Compliance with ethical standards

 Ethical considerations

The study adhered to ethical guidelines for research involving human participants. All participants were informed about the purpose of the study and provided their voluntary consent before participating. No personally identifiable information was collected, and data was anonymized to ensure confidentiality. The research protocol was reviewed and deemed exempt from formal ethics committee approval due to the non-invasive nature of the survey and the anonymity of responses.

 Conflict of interest: The author(s) declared no potential conflicts of interest with respect to the research, authorship, and/or publication of this article.

 Citation:

 Nuong LT and Hai NTT (2026). Driving sustainable business performance: The roles of circular economy policy, stakeholder pressure, and green culture. International Journal of Advanced and Applied Sciences, 13(2): 38-48

  Permanent Link to this page

 Figures

  Fig. 1  Fig. 2 

 Tables

  Table 1  Table 2  Table 3  Table 4 

----------------------------------------------

 References (44)

  1. Aragón-Correa JA and Sharma S (2003). A contingent resource-based view of proactive corporate environmental strategy. Academy of Management Review, 28(1): 71-88.  https://doi.org/10.5465/amr.2003.8925233     [ Google Scholar ]
  2. Aragón-Correa JA, Hurtado-Torres N, Sharma S, and García-Morales VJ (2008). Environmental strategy and performance in small firms: A resource-based perspective. Journal of Environmental Management, 86(1): 88-103.  https://doi.org/10.1016/j.jenvman.2006.11.022  [ Google Scholar ]  PMid:17239519
  3. Aragón-Correa JA, Marcus AA, and Vogel D (2020). The effects of mandatory and voluntary regulatory pressures on firms’ environmental strategies: A review and recommendations for future research. Academy of Management Annals, 14(1): 339-365.  https://doi.org/10.5465/annals.2018.0014     [ Google Scholar ]
  4. Bansal P and Roth K (2000). Why companies go green: A model of ecological responsiveness. Academy of Management Journal, 43(4): 717-736.  https://doi.org/10.2307/1556363     [ Google Scholar ]
  5. Buysse K and Verbeke A (2003). Proactive environmental strategies: A stakeholder management perspective. Strategic Management Journal, 24(5): 453-470.  https://doi.org/10.1002/smj.299     [ Google Scholar ]
  6. Colwell SR and Joshi AW (2013). Corporate ecological responsiveness: Antecedent effects of institutional pressure and top management commitment and their impact on organizational performance. Business Strategy and the Environment, 22(2): 73-91.  https://doi.org/10.1002/bse.732     [ Google Scholar ]
  7. Daily BF and Huang SC (2001). Achieving sustainability through attention to human resource factors in environmental management. International Journal of Operations & Production Management, 21(12): 1539-1552.  https://doi.org/10.1108/01443570110410892     [ Google Scholar ]
  8. Dangelico RM (2016). Green product innovation: Where we are and where we are going. Business Strategy and the Environment, 25(8): 560-576.  https://doi.org/10.1002/bse.1886     [ Google Scholar ]
  9. Dangelico RM and Pujari D (2010). Mainstreaming green product innovation: Why and how companies integrate environmental sustainability. Journal of Business Ethics, 95: 471-486.  https://doi.org/10.1007/s10551-010-0434-0     [ Google Scholar ]
  10. Delmas M and Toffel MW (2004). Stakeholders and environmental management practices: An institutional framework. Business Strategy and the Environment, 13(4): 209-222.  https://doi.org/10.1002/bse.409     [ Google Scholar ]
  11. Delmas MA and Toffel MW (2008). Organizational responses to environmental demands: Opening the black box. Strategic Management Journal, 29(10): 1027-1055.  https://doi.org/10.1002/smj.701     [ Google Scholar ]
  12. Fang L, Shi S, Gao J, and Li X (2022). The mediating role of green innovation and green culture in the relationship between green human resource management and environmental performance. PLOS ONE, 17(9): e0274820.  https://doi.org/10.1371/journal.pone.0274820     [ Google Scholar ] PMid:36173966 PMCid:PMC9521903
  13. Fornell C and Larcker DF (1981). Evaluating structural equation models with unobservable variables and measurement error. Journal of Marketing Research, 18(1): 39-50.  https://doi.org/10.1177/002224378101800104     [ Google Scholar ]
  14. Fraj E, Martínez E, and Matute J (2011). Green marketing strategy and the firm's performance: The moderating role of environmental culture. Journal of Strategic Marketing, 19(4): 339-355.  https://doi.org/10.1080/0965254X.2011.581382     [ Google Scholar ]
  15. Friede G, Busch T, and Bassen A (2015). ESG and financial performance: aggregated evidence from more than 2000 empirical studies. Journal of Sustainable Finance & Investment, 5(4): 210-233.  https://doi.org/10.1080/20430795.2015.1118917     [ Google Scholar ]
  16. Geissdoerfer M, Savaget P, Bocken NM, and Hultink EJ (2017). The circular economy–a new sustainability paradigm? Journal of Cleaner Production, 143: 757-768.  https://doi.org/10.1016/j.jclepro.2016.12.048     [ Google Scholar ] PMCid:PMC10407053
  17. Ghisetti C and Rennings K (2014). Environmental innovations and profitability: How does it pay to be green? An empirical analysis on the German innovation survey. Journal of Cleaner Production, 75: 106-117.  https://doi.org/10.1016/j.jclepro.2014.03.097     [ Google Scholar ]
  18. Hair JF, Risher JJ, Sarstedt M, and Ringle CM (2019). When to use and how to report the results of PLS-SEM. European Business Review, 31(1): 2-24.  https://doi.org/10.1108/EBR-11-2018-0203     [ Google Scholar ]
  19. Hambrick DC and Mason PA (1984). Upper echelons: The organization as a reflection of its top managers. Academy of Management Review, 9(2): 193-206.  https://doi.org/10.2307/258434  [ Google Scholar ]  PMCid:PMC10984457
  20. Henseler J, Ringle CM, and Sarstedt M (2015). A new criterion for assessing discriminant validity in variance-based structural equation modeling. Journal of the Academy of Marketing Science, 43(1): 115-135.  https://doi.org/10.1007/s11747-014-0403-8     [ Google Scholar ]
  21. Horbach J (2008). Determinants of environmental innovation—New evidence from German panel data sources. Research Policy, 37(1): 163-173.  https://doi.org/10.1016/j.respol.2007.08.006     [ Google Scholar ]
  22. Hwang BN, Huang CY, and Wu CH (2016). A TOE approach to establish a green supply chain adoption decision model in the semiconductor industry. Sustainability, 8(2): 168.  https://doi.org/10.3390/su8020168     [ Google Scholar ]
  23. Jose Chiappetta Jabbour C (2011). How green are HRM practices, organizational culture, learning and teamwork? A Brazilian study. Industrial and Commercial Training, 43(2): 98-105.  https://doi.org/10.1108/00197851111108926     [ Google Scholar ]
  24. Khan M, Serafeim G, and Yoon A (2016). Corporate sustainability: First evidence on materiality. The Accounting Review, 91(6): 1697-1724.  https://doi.org/10.2308/accr-51383     [ Google Scholar ]
  25. Kirchherr J, Reike D, and Hekkert M (2017). Conceptualizing the circular economy: An analysis of 114 definitions. Resources, Conservation and Recycling, 127: 221-232.  https://doi.org/10.1016/j.resconrec.2017.09.005  [ Google Scholar ]  PMCid:PMC9566575
  26. Kock N (2015). Common method bias in PLS-SEM: A full collinearity assessment approach. International Journal of e-Collaboration (IJEC), 11(4): 1-10.  https://doi.org/10.4018/ijec.2015100101  [ Google Scholar ]  PMCid:PMC12416719
  27. Liang Y, Zhao C, and Lee MJ (2023). Institutional pressures on sustainability and green performance: The mediating role of digital business model innovation. Sustainability, 15(19): 14258.  https://doi.org/10.3390/su151914258     [ Google Scholar ]
  28. López-Gamero MD, Molina-Azorín JF, and Claver-Cortés E (2010). The potential of environmental regulation to change managerial perception, environmental management, competitiveness and financial performance. Journal of Cleaner Production, 18(10-11): 963-974.  https://doi.org/10.1016/j.jclepro.2010.02.015     [ Google Scholar ]
  29. Megawati S, Herdiansyah H, Machmud A, Antriyandari E, and Sudirman S (2024). Integrating circular economy, digital economy, and social protection policies to drive green business innovation: Insights from Indonesia’s culinary SMEs. Problems and Perspectives in Management, 22(4): 368-381.  https://doi.org/10.21511/ppm.22(4).2024.28     [ Google Scholar ]
  30. Melnyk SA, Sroufe RP, and Calantone R (2003). Assessing the impact of environmental management systems on corporate and environmental performance. Journal of Operations Management, 21(3): 329-351.  https://doi.org/10.1016/S0272-6963(02)00109-2     [ Google Scholar ]
  31. Menguc B and Ozanne LK (2005). Challenges of the “green imperative”: A natural resource-based approach to the environmental orientation–business performance relationship. Journal of Business Research, 58(4): 430-438.  https://doi.org/10.1016/j.jbusres.2003.09.002     [ Google Scholar ]
  32. Phan TN and Baird K (2015). The comprehensiveness of environmental management systems: The influence of institutional pressures and the impact on environmental performance. Journal of Environmental Management, 160: 45-56.  https://doi.org/10.1016/j.jenvman.2015.06.006  [ Google Scholar ]  PMid:26081308
  33. Porter ME and Linde CVD (1995). Toward a new conception of the environment-competitiveness relationship. Journal of Economic Perspectives, 9(4): 97-118.  https://doi.org/10.1257/jep.9.4.97    [ Google Scholar ]
  34. Rockstrom J, Steffen W, and Noone K (2009). A safe operating space for humanity. Nature, 461: 472-475.  https://doi.org/10.1038/461472a  [ Google Scholar PMid:19779433
  35. Rodríguez-Espíndola O, Cuevas-Romo A, Chowdhury S, Díaz-Acevedo N, Albores P, Despoudi S, Malesios C, Dey P (2022). The role of circular economy principles and sustainable-oriented innovation to enhance social, economic and environmental performance: Evidence from Mexican SMEs. International Journal of Production Economics, 248: 108495.  https://doi.org/10.1016/j.ijpe.2022.108495    [ Google Scholar ]
  36. Rui Z and Lu Y (2021). Stakeholder pressure, corporate environmental ethics and green innovation. Asian Journal of Technology Innovation, 29(1): 70-86.  https://doi.org/10.1080/19761597.2020.1783563    [ Google Scholar ]
  37. Su L (2025). Environmental regulation and corporate green innovation: Evidence from the implementation of the total energy consumption target in China. Journal of Business Economics, 95: 499-526. https://doi.org/10.1007/s11573-024-01207-6    [ Google Scholar ]
  38. Testa F and Iraldo F (2010). Shadows and lights of GSCM (green supply chain management): Determinants and effects of these practices based on a multi-national study. Journal of Cleaner Production, 18(10-11): 953-962.  https://doi.org/10.1016/j.jclepro.2010.03.005     [ Google Scholar ]
  39. Xu G, Zhang J, and Wang S (2024). How digitalization and sustainability promote digital green innovation for Industry 5.0 through capability reconfiguration: Strategically oriented insights. Systems, 12(9): 341.  https://doi.org/10.3390/systems12090341     [ Google Scholar ]
  40. Zhang W, Zhu B, Li Y, and Yan D (2024). Revisiting the Porter hypothesis: A multi-country meta-analysis of the relationship between environmental regulation and green innovation. Humanities and Social Sciences Communications, 11: 232.  https://doi.org/10.1057/s41599-024-02671-9    [ Google Scholar ]
  41. Zhang Y, Sun J, Yang Z, and Wang Y (2020). Critical success factors of green innovation: Technology, organization and environment readiness. Journal of Cleaner Production, 264: 121701.  https://doi.org/10.1016/j.jclepro.2020.121701     [ Google Scholar ]
  42. Zhu Q, Sarkis J, and Geng Y (2005). Green supply chain management in China: Pressures, practices and performance. International Journal of Operations and Production Management, 25(5): 449-468.  https://doi.org/10.1108/01443570510593148    [ Google Scholar ]
  43. Zhu Q, Sarkis J, and Lai KH (2007). Green supply chain management: Pressures, practices and performance within the Chinese automobile industry. Journal of Cleaner Production, 15(11-12): 1041-1052.  https://doi.org/10.1016/j.jclepro.2006.05.021     [ Google Scholar ]
  44. Zhu Q, Sarkis J, and Lai KH (2013). Institutional-based antecedents and performance outcomes of internal and external green supply chain management practices. Journal of Purchasing and Supply Management, 19(2): 106-117.  https://doi.org/10.1016/j.pursup.2012.12.001     [ Google Scholar ]