International Journal of

ADVANCED AND APPLIED SCIENCES

EISSN: 2313-3724, Print ISSN: 2313-626X

Frequency: 12

line decor
  
line decor

 Volume 13, Issue 2 (February 2026), Pages: 1-9

----------------------------------------------

 Original Research Paper

Analysis of the agribusiness potential of natural dye plants in supporting the environmentally friendly ulos cloth industry in North Sumatra, Indonesia

 Author(s): 

 Sugito Sugito 1, *, Adelina Lubis 1, Rizki Muliono 2, Ihsan Effendi 1, Dhian Rosalina 3

 Affiliation(s):

  1Master Program of Management, Universitas Medan Area, Medan, Indonesia
  2Informatics Engineering Study Program, Universitas Medan Area, Medan, Indonesia
  3Department of Management, Universitas Samudra, Langsa, Aceh, Indonesia

 Full text

    Full Text - PDF

 * Corresponding Author. 

   Corresponding author's ORCID profile:  https://orcid.org/0009-0008-9729-926X

 Digital Object Identifier (DOI)

  https://doi.org/10.21833/ijaas.2026.02.001

 Abstract

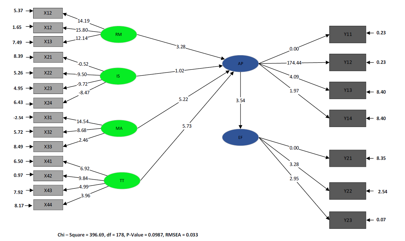
The aim of this study is to examine the potential of natural dye plant agribusiness in supporting the development of an environmentally friendly ulos cloth industry in Tarutung, North Sumatra. A quantitative approach was applied using Structural Equation Modelling (SEM) with data collected from 142 respondents, including natural dye plant farmers, ulos cloth craftsmen, and related business actors. The analyzed variables include Agribusiness Potential (AP), Availability of Raw Materials (RM), Institutional Support (IS), and Market Access (MA) as mediating variables influencing the development of the environmentally friendly ulos cloth industry (EF). Data were processed using LISREL software. The results show that the availability of raw materials, market access, and training have a significant effect on the potential of natural dye plant agribusiness. Furthermore, agribusiness potential is found to be a strong mediating factor in enhancing the development of the environmentally friendly ulos cloth industry. These findings emphasize the need to strengthen the upstream agribusiness sector through integrated policies, technology, and market strategies to support the sustainability of the traditional textile industry.

 © 2026 The Authors. Published by IASE.

 This is an open access article under the CC BY-NC-ND license (https://creativecommons.org/licenses/by-nc-nd/4.0/).

 Keywords

 Natural dye agribusiness, Ulos cloth industry, Structural equation modeling, Market access, Sustainable textiles

 Article history

 Received 26 June 2025, Received in revised form 2 December 2025, Accepted 24 January 2026

 Acknowledgment

We would like to express our deepest gratitude to Kementerian Pendidikan Tinggi, Sains, dan Teknologi Republik Indonesia (Kemdiktisaintek) and DRTPM (Direktorat Riset, Teknologi, dan Pengabdian kepada Masyarakat) for the support and funding provided through the Regular Fundamental Research Scheme for our research. This support is very significant for our efforts to explore the potential of sustainable natural dye plant agribusiness and support cultural and environmental preservation through the eco-friendly ulos cloth industry in North Sumatra. 

 Compliance with ethical standards

 Ethical considerations

This study involved human participants through the distribution of structured questionnaires to farmers, craftsmen, and business actors engaged in the natural dye plant agribusiness and the ulos cloth industry. Ethical considerations were strictly observed to ensure that the research adhered to the principles of integrity, respect, and confidentiality. Prior to data collection, all participants were informed about the purpose of the study, the voluntary nature of their participation, and their right to withdraw at any stage without any consequences. Informed consent was obtained from all respondents before completing the questionnaire.

 Conflict of interest: The author(s) declared no potential conflicts of interest with respect to the research, authorship, and/or publication of this article.

 Citation:

 Sugito S, Lubis A, Muliono R, Effendi I, and Rosalina D (2026). Analysis of the agribusiness potential of natural dye plants in supporting the environmentally friendly ulos cloth industry in North Sumatra, Indonesia. International Journal of Advanced and Applied Sciences, 13(2): 1-9

  Permanent Link to this page

 Figures

  Fig. 1 

 Tables

  Table 1  Table 2

----------------------------------------------   

 References (24)

  1. Bagozzi RP, Yi Y, and Phillips LW (1991). Assessing construct validity in organizational research. Administrative Science Quarterly, 36(3): 421-458.  https://doi.org/10.2307/2393203    [Google Scholar]
  2. Chen YS, Lin CY, and Weng CS (2015). The influence of environmental friendliness on green trust: The mediation effects of green satisfaction and green perceived quality. Sustainability, 7(8): 10135-10152.  https://doi.org/10.3390/su70810135    [Google Scholar]
  3. Dissanayake CAK, Jayathilake W, Wickramasuriya HV, Dissanayake U, Kopiyawattage KP, and Wasala WMCB (2022). Theories and models of technology adoption in agricultural sector. Human Behavior and Emerging Technologies, 2022: 9258317.  https://doi.org/10.1155/2022/9258317    [Google Scholar]
  4. Djarwaningsih T (2019). Potential plant as a natural dye in Toba Lake, North Sumatra. IOP Conference Series: Earth and Environmental Science, 308: 012032.  https://doi.org/10.1088/1755-1315/308/1/012032    [Google Scholar]
  5. Elsahida K, Fauzi AM, Sailah I, and Siregar IZ (2020). Sustainable production of natural textile dyes industry. IOP Conference Series: Earth and Environmental Science, 472: 012036.  https://doi.org/10.1088/1755-1315/472/1/012036    [Google Scholar]
  6. Hair JF, Risher JJ, Sarstedt M, and Ringle CM (2019). When to use and how to report the results of PLS-SEM. European Business Review, 31(1): 2-24.  https://doi.org/10.1108/EBR-11-2018-0203    [Google Scholar]
  7. Hariati P and Purwarno P (2024). The symbolic representation of ulos in Batak culture: An ecolinguistic perspective. English Review: Journal of English Education, 12(3): 935-948.  https://doi.org/10.25134/erjee.v12i3.10261    [Google Scholar]
  8. Hasibuan RA and Rochmat S (2021). Ulos as Batak cultural wisdom towards world heritage. Budapest International Research and Critics in Linguistics and Education Journal, 4(2): 853-864.  https://doi.org/10.33258/birle.v4i2.1865    [Google Scholar]
  9. Jiniputri AR, Panggabean R, and Widiawati D (2021). Preservation of traditional ikat ulos by motif design development and natural dye utilization in Muara District, North Tapanuli. Advances in Social Science, Education and Humanities Research, 625: 95-103.  https://doi.org/10.2991/assehr.k.211228.012    [Google Scholar]
  10. Kaplinsky R and Morris M (2000). A handbook for value chain research. Institute of Development Studies, Brighton, UK.    [Google Scholar]
  11. Khairani N, Sari AI, and Ayu A (2023). Innovation towards business success in ulos weaning craftsman MSMEs in Tarutung District. Management of Education: Jurnal Manajemen Pendidikan Islam, 9(2): 387-397.    [Google Scholar]
  12. Merli R, Preziosi M, Acampora A, and Ali F (2019). Why should hotels go green? Insights from guests experience in green hotels. International Journal of Hospitality Management, 81: 169-179.  https://doi.org/10.1016/j.ijhm.2019.04.022    [Google Scholar]
  13. Molenaar PC (2019). Review of multivariate analysis with LISREL. Structural Equation Modeling: A Multidisciplinary Journal, 26(2): 324-327.  https://doi.org/10.1080/10705511.2019.1566002    [Google Scholar]
  14. Musyoki JK, Luvanda AM, and Kitheka EM (2012). Sources of natural dyes and tannins among the Somali community living in Garissa County, Kenya. International Journal of Biodiversity and Conservation, 4(12): 400-410.  https://doi.org/10.5897/IJBC11.087    [Google Scholar]
  15. Mutambo N, Peirson-Smith A, KeChi-Okafor C, Irving-Munro A, Sheridan KJ, Prendergast-Miller MT, Namdeo A, Stanton T, Gallidabino MD, and James A (2024). Mapping the environmental impact assessment landscape in the fashion and textile industries: Critical gaps and challenges. Sustainability, 16(19): 8377.  https://doi.org/10.3390/su16198377    [Google Scholar]
  16. Naibaho D (2019). The value chain holistic model of industrial ulos weaving fabric. In the Proceedings of the Third International Conference on Sustainable Innovation 2019 – Humanity, Education and Social Sciences (IcoSIHESS 2019), Atlantis Press: 308-315.  https://doi.org/10.2991/icosihess-19.2019.53    [Google Scholar]
  17. Naibaho D, Purba AP, Situngkir A, and Sibarani JL (2024). The implementation of value chain holistic model of ulos weaving fabric creative industry. Return: Study of Management, Economic and Business, 3(4): 196-205.  https://doi.org/10.57096/return.v3i3.224    [Google Scholar]
  18. Pardosi J, Putra IM, and Pretty B (2024). Exploration and existence of local wisdom as an effort to build sustainable tourism in Samosir regency. Komunitas: International Journal of Indonesian Society and Culture, 16(1): 92-110.  https://doi.org/10.15294/komunitas.v16i1.4000    [Google Scholar]
  19. Porter ME (1990). The competitive advantage of nations. Harvard Business Review, 68(2): 73–93.  https://doi.org/10.1007/978-1-349-11336-1    [Google Scholar]
  20. Prajapati CS, Priya NK, Bishnoi S, Vishwakarma SK, Buvaneswari K, Shastri S, and Jadhav A (2025). The role of participatory approaches in modern agricultural extension: Bridging knowledge gaps for sustainable farming practices. Journal of Experimental Agriculture International, 47(2): 204-222.  https://doi.org/10.9734/jeai/2025/v47i23281    [Google Scholar]
  21. Sari WP, Prayudi A, Rosalina D, and Siregar NSS (2025). Participatory training on MSMEs. Journal of Innovation in Business and Economics, 9(2): 291-302.  https://doi.org/10.22219/jibe.v9i01.40009    [Google Scholar]
  22. Siregar RT, Lie D, Loist C, Putra LA, and Siahaan Y (2023). Digital marketing based model of ulos weaver in Pematang Siantar City to support Lake Toba tourism destinations. Glow: Jurnal Pengabdian Kepada Masyarakat, 3(1): 1-7.  https://doi.org/10.37403/glow.v3i1.137    [Google Scholar]
  23. Sitinjak I and Malau AR (2023). Entrepreneurial self-efficacy drives and amplifies perceived opportunity towards the entrepreneurial intention of ulos weavers generation. Sultanist: Jurnal Manajemen dan Keuangan, 11(2): 126-140.  https://doi.org/10.37403/sultanist.v11i2.509    [Google Scholar]
  24. Sugito, Lubis A, and Muliono R (2025). The role of local wisdom in increasing the competitiveness of the creative economy of ulos in North Sumatra Province through the green digital marketing model. Journal of Lifestyle & SDGs Review, 5(3): e04058.  https://doi.org/10.47172/2965-730X.SDGsReview.v5.n03.pe04058    [Google Scholar]