International Journal of

ADVANCED AND APPLIED SCIENCES

EISSN: 2313-3724, Print ISSN: 2313-626X

Frequency: 12

line decor
  
line decor

 Volume 13, Issue 1 (January 2026), Pages: 162-173

----------------------------------------------

 Original Research Paper

Strategies for enhancing the implementation of combine harvesters in rice harvesting in Indramayu Regency, Indonesia

 Author(s): 

 Momon Rusmono 1, *, Intan Kusuma Wardani 2, Alya Husnul Khotimah 3, Erniati Erniati 2

 Affiliation(s):

  1Sustainable Agricultural Extension Study Program, Agricultural Development Polytechnic Bogor, Bogor, Indonesia
  2Agricultural Mechanization Technology Study Program, Agricultural Development Polytechnic Bogor, Bogor, Indonesia
  3Agricultural Extension Study Program, Jenderal Soedirman University, Purwokerto, Indonesia

 Full text

    Full Text - PDF

 * Corresponding Author. 

   Corresponding author's ORCID profile:  https://orcid.org/0009-0003-9420-7925

 Digital Object Identifier (DOI)

  https://doi.org/10.21833/ijaas.2026.01.017

 Abstract

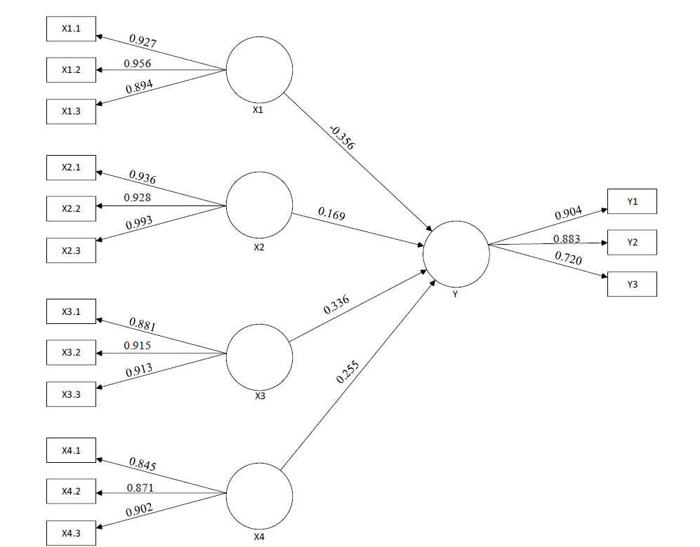
The use of combine harvesters is important for replacing manual labor, speeding up the harvesting process, reducing postharvest losses, and lowering operational costs, thereby improving the effectiveness and efficiency of rice harvesting. This study aimed to evaluate the performance and conformity of combine harvesters under different field conditions and to develop strategies to increase their use in rice harvesting. The research was conducted from April to June 2025 in the Lelea, Kroya, and Cikedung subdistricts of Indramayu Regency, Indonesia. Performance tests were carried out on rice fields that were ready for harvest, and data were collected from 120 farmer respondents. A quantitative research approach was used, with data analyzed using descriptive statistics and Partial Least Squares Structural Equation Modelling (PLS-SEM). The results showed that the combine harvester specifications conformed to Indonesian National Standard 8185:2019 by 91.67%. The operational efficiency of the combine harvesters was 63.57% in medium-depth fields and 68.11% in shallow fields. The average postharvest loss was 2.08 kg, including a header loss of 0.009% and a threshing loss of 0.001%. The PLS-SEM results indicated that government support, land and crop characteristics, and agricultural institutional support were the most significant factors influencing farmers’ effectiveness in using combine harvesters, together explaining 70.60% of the variance. Based on these findings, strategies were proposed to improve the utilization of combine harvesters by strengthening farmers’ effectiveness in Indramayu Regency.

 © 2026 The Authors. Published by IASE.

 This is an open access article under the CC BY-NC-ND license (https://creativecommons.org/licenses/by-nc-nd/4.0/).

 Keywords

 Combine harvester performance, Rice harvesting efficiency, Postharvest losses, Farmer effectiveness, Agricultural mechanization

 Article history

 Received 6 August 2025, Received in revised form 18 December 2025, Accepted 7 January 2026

 Acknowledgment

The authors would like to express their appreciation to all parties who contributed and provided them with the opportunity to complete this research. They extend special gratitude to the Head of the Agricultural Extension and Human Resource Development Agency, the Head of the Agricultural Education Center of the Ministry of Agriculture, and the Director of the Bogor Agricultural Development Polytechnic for providing the facilities and financial support. 

 Compliance with ethical standards

 Ethical considerations

Adult respondents were selected based on the research design and predetermined inclusion criteria. Prior to data collection, respondents were informed about the purpose, intent, and expected outcomes of the study. All personal data was anonymized, treated confidentially, and used solely for research purposes.

 Conflict of interest: The author(s) declared no potential conflicts of interest with respect to the research, authorship, and/or publication of this article.

 Citation:

 Rusmono M, Wardani IK, Khotimah AH, and Erniati E (2026). Strategies for enhancing the implementation of combine harvesters in rice harvesting in Indramayu Regency, Indonesia. International Journal of Advanced and Applied Sciences, 13(1): 162-173

  Permanent Link to this page

 Figures

  Fig. 1  Fig. 2  Fig. 3 

 Tables

  Table 1 Table 2 Table 3  Table 4  Table 5  Table 6 

----------------------------------------------   

 References (41)

  1. Abdalla OA, Dahab MH, Musa MM, and Babikir ESN (2021). Influence of combine harvester forward and reel speeds on wheat harvesting losses in Gezira scheme (Sudan). International Journal of Scientific Advances, 2(2): 177-182.  https://doi.org/10.51542/ijscia.v2i2.17    [Google Scholar]
  2. Ahmad MT and Khadzir MK (2024). Performance evaluation of a height adjustable mini combine harvester. Advances in Agricultural and Food Research Journal, 5(1): a0000405.  https://doi.org/10.36877/aafrj.a0000405    [Google Scholar]
  3. Akter H, Ali MR, Alam MS, Sarker TR, Ahamed S, and Saha CK (2024). Estimation of economic life and feasibility of combine harvesters in Bangladesh deploying a unique web-based app. Smart Agricultural Technology, 7: 100378.  https://doi.org/10.1016/j.atech.2023.100378    [Google Scholar]
  4. Amrullah ER and Pullaila A (2019). The impact of combine harvester utilization on loss of rice yields in Banten Province. Jurnal Agro Ekonomi, 37(2): 113-122.  https://doi.org/10.21082/jae.v37n2.2019.113-122    [Google Scholar]
  5. Arsyad S, Mursalim, and Azis A (2025). Utilization management of government-assisted combined harvester in Wajo Regency (a case study of Takkalalla and Bola districts). IOP Conference Series: Earth and Environmental Science, 1471: 012067.  https://doi.org/10.1088/1755-1315/1471/1/012067    [Google Scholar]
  6. Becerra-Encinales JF, Bernal-Hernandez P, Beltrán-Giraldo JA, Cooman AP, Reyes LH, and Cruz JC (2024). Agricultural extension for adopting technological practices in developing countries: A scoping review of barriers and dimensions. Sustainability, 16(9): 3555.  https://doi.org/10.3390/su16093555    [Google Scholar]
  7. Bisheko MJ and Rejikumar G (2023). Major barriers to adoption of improved postharvest technologies among smallholder farmers in sub-Saharan Africa and South Asia: A systematic literature review. World Development Sustainability, 2: 100070.  https://doi.org/10.1016/j.wds.2023.100070    [Google Scholar]
  8. Blas R, Laurente AJC, Vivar AD, and Lopez JM (2022). Farmers'acceptability on using combined harvester in San Miguel, Bulacan, Philippines. In the Proceeding Economy of Asia International Conference, Kota Malang, Indonesia: 476-483.    [Google Scholar]
  9. Brown B, Paudel GP, and Krupnik TJ (2021). Visualising adoption processes through a stepwise framework: A case study of mechanisation on the Nepal Terai. Agricultural Systems, 192: 103200.  https://doi.org/10.1016/j.agsy.2021.103200    [Google Scholar] PMid:34345114 PMCid:PMC8314065
  10. Daum T and Birner R (2020). Agricultural mechanization in Africa: Myths, realities and an emerging research agenda. Global Food Security, 26: 100393.  https://doi.org/10.1016/j.gfs.2020.100393    [Google Scholar]
  11. Desrial, Fauzan ID, and Wiyono S (2024). Performance and economic evaluation of rice combine harvester in the innovation village of Subang, West Java, Indonesia. IOP Conference Series: Earth and Environmental Science, 1386: 012011.  https://doi.org/10.1088/1755-1315/1386/1/012011    [Google Scholar]
  12. Diao X, Takeshima H, and Zhang X (2020). An evolving paradigm of agricultural mechanization development: How much can Africa learn from Asia? International Food Policy Research Institute (IFPRI), Washington, USA.  https://doi.org/10.2499/9780896293809    [Google Scholar]
  13. Emran SA, Krupnik TJ, Aravindakshan S, Kumar V, and Pittelkow CM (2022). Impact of cropping system diversification on productivity and resource use efficiencies of smallholder farmers in south-central Bangladesh: A multi-criteria analysis. Agronomy for Sustainable Development, 42: 78.  https://doi.org/10.1007/s13593-022-00795-3    [Google Scholar] PMid:35945988 PMCid:PMC9355929
  14. Esgici R, Sessiz A, and Bayhan Y (2016). The relationship between the age of combine harvester and grain losses for paddy. Mechanization in Agriculture & Conserving of the Resources, 62(1): 18-21.    [Google Scholar]
  15. Fischetti E, Beni C, Santangelo E, and Bascietto M (2025). Agroecology and precision agriculture as combined approaches to increase field-scale crop resilience and sustainability. Sustainability, 17(3): 961.  https://doi.org/10.3390/su17030961    [Google Scholar]
  16. Fu J, Ji C, Liu H, Wang W, Zhang G, Gao Y, Zhou Y, and Abdeen MA (2022). Research progress and prospect of mechanized harvesting technology in the first season of ratoon rice. Agriculture, 12(5): 620.  https://doi.org/10.3390/agriculture12050620    [Google Scholar]
  17. Gebiso T, Ketema M, Shumetie A, and Feye GL (2024). Impact of farm mechanization on crop productivity and economic efficiency in central and southern Oromia, Ethiopia. Frontiers in Sustainable Food Systems, 8: 1414912.  https://doi.org/10.3389/fsufs.2024.1414912    [Google Scholar]
  18. Hair JF, Hult GTM, Ringle CM, and Sarstedt M (2014). A primer on partial least squares structural equation modeling (PLS-SEM). SAGE Publications, Thousand Oaks, USA.    [Google Scholar]
  19. Harel B, Edan Y, and Perlman Y (2022). Optimization model for selective harvest planning performed by humans and robots. Applied Sciences, 12(5): 2507. https://doi.org/10.3390/app12052507    [Google Scholar]
  20. Hossain MA, Hoque MA, Wohab MA, Miah MM, and Hassan MS (2015). Technical and economic performance of combined harvester in farmers field. Bangladesh Journal of Agricultural Research, 40(2): 291-304.  https://doi.org/10.3329/bjar.v40i2.24569    [Google Scholar]
  21. Ibrahim IA and Truby JM (2023). FarmTech: Regulating the use of digital technologies in the agricultural sector. Food and Energy Security, 12(4): e483. https://doi.org/10.1002/fes3.483    [Google Scholar]
  22. Khan EA, Hossain MA, Jahed MA, Akter R, and Pappas IO (2024). Green strategic leadership capability: Construct development and measurement validation. Journal of Cleaner Production, 450: 141575.  https://doi.org/10.1016/j.jclepro.2024.141575    [Google Scholar]
  23. Lashgari M, Mobli H, Omid M, Alimardani R, and Mohtasebi SS (2008). Qualitative analysis of wheat grain damage during harvesting with John Deere combine harvester. International Journal of Agriculture and Biology, 10(2): 201-204.    [Google Scholar]
  24. Li H and Xu L (2022). Research on key technologies of planting machinery and combine harvester. Agronomy, 12(12): 3177.  https://doi.org/10.3390/agronomy12123177    [Google Scholar]
  25. Liu P, Wang X, and Jin C (2023). Research on the adaptive cleaning system of a soybean combine harvester. Agriculture, 13(11): 2085.  https://doi.org/10.3390/agriculture13112085    [Google Scholar]
  26. Lowenberg-DeBoer J, Behrendt K, Ehlers MH et al. (2022). Lessons to be learned in adoption of autonomous equipment for field crops. Applied Economic Perspectives and Policy, 44(2): 848-864.  https://doi.org/10.1002/aepp.13177    [Google Scholar]
  27. Malanon HG and Pabuayon IM (2022). Pattern and determinants of rice combine harvester adoption in Isabela, Philippines. Asian Journal of Applied Sciences, 10(5): 451-463.  https://doi.org/10.24203/ajas.v10i5.7050    [Google Scholar]
  28. Mouratiadou I, Wezel A, Kamilia K, Marchetti A, Paracchini ML, and Bàrberi P (2024). The socio-economic performance of agroecology: A review. Agronomy for Sustainable Development, 44: 19.  https://doi.org/10.1007/s13593-024-00945-9    [Google Scholar]
  29. Myeni L, Moeletsi M, Thavhana M, Randela M, and Mokoena L (2019). Barriers affecting sustainable agricultural productivity of smallholder farmers in the Eastern Free State of South Africa. Sustainability, 11(11): 3003.  https://doi.org/10.3390/su11113003    [Google Scholar]
  30. Olasehinde-Williams G, Adedoyin FF, and Bekun FV (2020). Pathway to achieving sustainable food security in sub-Saharan Africa: The role of agricultural mechanization. Journal of Labor and Society, 23(3): 349-366.  https://doi.org/10.1111/wusa.12483    [Google Scholar]
  31. Paman U, Inaba S, and Uchida S (2016). Economic aspects of machinery hire services managed by farmer groups Inkampar Regency, Indonesia. Applied Engineering in Agriculture, 32(2): 169-179.  https://doi.org/10.13031/aea.32.11263    [Google Scholar]
  32. Saputra H (2021). Technical, financial and social cultural of feasibility analysis of combine harvester in rice agribusiness in Tulang Bawang District, Lampung Province. Journal of Global Sustainable Agriculture, 1(2): 46-55.  https://doi.org/10.32502/jgsa.v1i2.3212    [Google Scholar]
  33. Sarkar P, Raheman H, and Sahoo AU (2025). Field performance evaluation and economic analysis of an electric cabbage harvester suitable for small farms. Discover Agriculture, 3: 15.  https://doi.org/10.1007/s44279-025-00156-0    [Google Scholar]
  34. Sims B and Kienzle J (2017). Sustainable agricultural mechanization for smallholders: What is it and how can we implement it? Agriculture, 7(6): 50.  https://doi.org/10.3390/agriculture7060050    [Google Scholar]
  35. Tang Z, Li Y, and Cheng C (2017). Development of multi-functional combine harvester with grain harvesting and straw baling. Spanish Journal of Agricultural Research, 15(1): e0202.  https://doi.org/10.5424/sjar/2017151-10175    [Google Scholar]
  36. Terán-Samaniego K, Robles-Parra JM, Vargas-Arispuro I et al. (2025). Agroecology and sustainable agriculture: Conceptual challenges and opportunities: A systematic literature review. Sustainability, 17(5): 1805.  https://doi.org/10.3390/su17051805    [Google Scholar]
  37. van Loon J, Woltering L, Krupnik TJ, Baudron F, Boa M, and Govaerts B (2020). Scaling agricultural mechanization services in smallholder farming systems: Case studies from sub-Saharan Africa, South Asia, and Latin America. Agricultural Systems, 180: 102792.  https://doi.org/10.1016/j.agsy.2020.102792    [Google Scholar] PMid:32255893 PMCid:PMC7063696
  38. Wang K, Xie R, Ming B, Hou P, Xue J, and Li S (2021). Review of combine harvester losses for maize and influencing factors. International Journal of Agricultural and Biological Engineering, 14(1): 1-10.  https://doi.org/10.25165/j.ijabe.20211401.6034    [Google Scholar]
  39. Winarno K, Sustiyo J, Aziz AA, and Permani R (2025). Unlocking agricultural mechanisation potential in Indonesia: Barriers, drivers, and pathways for sustainable agri-food systems. Agricultural Systems, 226: 104305.  https://doi.org/10.1016/j.agsy.2025.104305    [Google Scholar]
  40. Wu Z, Liao B, Fu Q, Qi C, and Liao W (2025). Agricultural machinery adoption and farmers’ well-being: Evidence from Jiangxi Province. Agriculture, 15(7): 738.  https://doi.org/10.3390/agriculture15070738    [Google Scholar]
  41. Zhu X, Chi R, Du Y, Qin J, Xiong Z, Zhang W, and Li X (2020). Experimental study on the key factors of low-loss threshing of high-moisture maize. International Journal of Agricultural and Biological Engineering, 13(5): 23-31.  https://doi.org/10.25165/j.ijabe.20201305.5653    [Google Scholar]