International Journal of

ADVANCED AND APPLIED SCIENCES

EISSN: 2313-3724, Print ISSN: 2313-626X

Frequency: 12

line decor
  
line decor

 Volume 13, Issue 1 (January 2026), Pages: 74-83

----------------------------------------------

 Original Research Paper

Leveraging business intelligence for competitive advantage: The mediating role of innovation in the Thai hotel industry

 Author(s): 

 Duangporn Puttawong, Thitima Pulpetch *

 Affiliation(s):

 Faculty of Business Administration, Rajamangala University of Technology Thanyaburi, Pathum Thani, Thailand

 Full text

    Full Text - PDF

 * Corresponding Author. 

   Corresponding author's ORCID profile:  https://orcid.org/0009-0009-3229-4801

 Digital Object Identifier (DOI)

  https://doi.org/10.21833/ijaas.2026.01.008

 Abstract

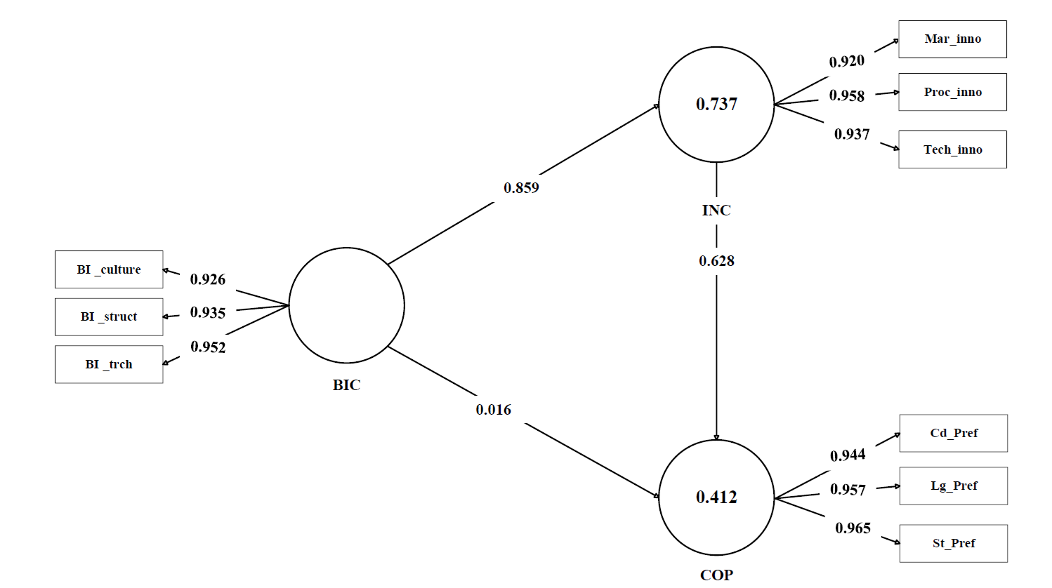
This study investigates how business intelligence capabilities (BIC) influence competitive performance (COP) in the Thai hotel industry, with a particular focus on the mediating role of innovation capability (INC). Drawing on the Resource-Based View and Dynamic Capabilities Theory, the study develops a structural model proposing that BIC improves COP both directly and indirectly through INC. Using stratified random sampling based on classifications from the Tourism Grading Council of Thailand, data were collected from 180 hotel managers through a structured questionnaire. Partial Least Squares Structural Equation Modeling (PLS-SEM) was used to test the proposed relationships. The results show that BIC does not directly affect COP, but has a strong and significant indirect effect through INC, indicating that innovation capability fully mediates this relationship. These findings highlight the importance of strengthening innovation to convert business intelligence insights into a competitive advantage. The study adds to the literature on business intelligence and innovation management by providing empirical evidence from the hospitality sector in an emerging market. It also stresses the strategic need to align business intelligence systems with innovation activities to achieve sustainable performance. The study offers originality by demonstrating that innovation capability fully mediates the link between business intelligence capabilities and competitive performance in the underexplored context of Thai hotels.

 © 2025 The Authors. Published by IASE.

 This is an open access article under the CC BY-NC-ND license (https://creativecommons.org/licenses/by-nc-nd/4.0/).

 Keywords

 Business intelligence, Innovation capability, Competitive performance, Hotel industry, PLS-SEM

 Article history

 Received 20 June 2025, Received in revised form 15 November 2025, Accepted 14 December 2025

 Acknowledgment

No Acknowledgment. 

 Compliance with ethical standards

 Ethical considerations

The Ethical Committee of the Institutional Review Board, Association of Legal and Political Studies, Thailand, has granted approval for this study (Ref. No. Exp 37/67).

 Conflict of interest: The author(s) declared no potential conflicts of interest with respect to the research, authorship, and/or publication of this article.

 Citation:

 Puttawong D and Pulpetch T (2026). Leveraging business intelligence for competitive advantage: The mediating role of innovation in the Thai hotel industry. International Journal of Advanced and Applied Sciences, 13(1): 74-83

  Permanent Link to this page

 Figures

  Fig. 1  Fig. 2

 Tables

  Table 1  Table 2  Table 3  Table 4  Table 5  Table 6 

----------------------------------------------   

 References (32)

  1. Afthanorhan A, Awang Z, and Aimran N (2020). An extensive comparison of CB-SEM and PLS-SEM for reliability and validity. International Journal of Data and Network Science, 4(4): 357-364.  https://doi.org/10.5267/j.ijdns.2020.9.003    [Google Scholar]
  2. Alnoukari M and Hanano A (2017). Integration of business intelligence with corporate strategic management. Journal of Intelligence Studies in Business, 7(2): 5-16.  https://doi.org/10.37380/jisib.v7i2.235    [Google Scholar]
  3. Amarakoon U, Weerawardena J, and Verreynne ML (2018). Learning capabilities, human resource management innovation and competitive advantage. The International Journal of Human Resource Management, 29(10): 1736-1766.  https://doi.org/10.1080/09585192.2016.1209228    [Google Scholar]
  4. Behl A, Jayawardena N, Nigam A, Pereira V, Shankar A, and Jebarajakirthy C (2023). Investigating the revised international marketing strategies during COVID-19 based on resources and capabilities of the firms: A mixed method approach. Journal of Business Research, 158: 113662.  https://doi.org/10.1016/j.jbusres.2023.113662    [Google Scholar] PMid:36644446 PMCid:PMC9827000
  5. Calantone RJ, Cavusgil ST, and Zhao Y (2002). Learning orientation, firm innovation capability, and firm performance. Industrial Marketing Management, 31(6): 515-524.  https://doi.org/10.1016/S0019-8501(01)00203-6    [Google Scholar]
  6. Chen Y and Lin Z (2021). Business intelligence capabilities and firm performance: A study in China. International Journal of Information Management, 57: 102232.  https://doi.org/10.1016/j.ijinfomgt.2020.102232    [Google Scholar]
  7. Colombelli A, Krafft J, and Quatraro F (2013). Properties of knowledge base and firm survival: Evidence from a sample of French manufacturing firms. Technological Forecasting and Social Change, 80(8): 1469-1483.  https://doi.org/10.1016/j.techfore.2013.03.003    [Google Scholar]
  8. Elbashir MZ, Collier PA, and Davern MJ (2008). Measuring the effects of business intelligence systems: The relationship between business process and organizational performance. International Journal of Accounting Information Systems, 9(3): 135-153.  https://doi.org/10.1016/j.accinf.2008.03.001    [Google Scholar]
  9. Fornell C and Larcker DF (1981). Evaluating structural equation models with unobservable variables and measurement error. Journal of Marketing Research, 18(1): 39-50.  https://doi.org/10.1177/002224378101800104    [Google Scholar]
  10. Forsman H (2011). Innovation capacity and innovation development in small enterprises: A comparison between the manufacturing and service sectors. Research Policy, 40(5): 739-750.  https://doi.org/10.1016/j.respol.2011.02.003    [Google Scholar]
  11. Gunday G, Ulusoy G, Kilic K, and Alpkan L (2011). Effects of innovation types on firm performance. International Journal of Production Economics, 133(2): 662-676.  https://doi.org/10.1016/j.ijpe.2011.05.014    [Google Scholar]
  12. Gyemang M and Emeagwali O (2020). The roles of dynamic capabilities, innovation, organizational agility and knowledge management on competitive performance in telecommunication industry. Management Science Letters, 10(7): 1533-1542.  https://doi.org/10.5267/j.msl.2019.12.013    [Google Scholar]
  13. Hair JF Jr, Matthews LM, Matthews RL, and Sarstedt M (2017). PLS-SEM or CB-SEM: Updated guidelines on which method to use. International Journal of Multivariate Data Analysis, 1(2): 107-123.  https://doi.org/10.1504/IJMDA.2017.087624    [Google Scholar]
  14. Hair JF, Risher JJ, Sarstedt M, and Ringle CM (2019). When to use and how to report the results of PLS-SEM. European Business Review, 31(1): 2-24.  https://doi.org/10.1108/EBR-11-2018-0203    [Google Scholar]
  15. Henseler J, Fassott G, Dijkstra TK, and Wilson B (2012). Analysing quadratic effects of formative constructs by means of variance-based structural equation modelling. European Journal of Information Systems, 21(1): 99-112.  https://doi.org/10.1057/ejis.2011.36    [Google Scholar]
  16. Henson RK (2001). Understanding internal consistency reliability estimates: A conceptual primer on coefficient alpha. Measurement and Evaluation in Counseling and Development, 34(3): 177-189.  https://doi.org/10.1080/07481756.2002.12069034    [Google Scholar]
  17. Hjalager AM (2010). A review of innovation research in tourism. Tourism Management, 31(1): 1-12.  https://doi.org/10.1016/j.tourman.2009.08.012    [Google Scholar]
  18. Hossain MS, Hussain K, Kannan S, and Kunju Raman Nair SK (2022). Determinants of sustainable competitive advantage from resource-based view: Implications for hotel industry. Journal of Hospitality and Tourism Insights, 5(1): 79-98.  https://doi.org/10.1108/JHTI-08-2020-0152    [Google Scholar]
  19. Langlois A and Chauvel B (2017). The impact of supply chain management on business intelligence. Journal of Intelligence Studies in Business, 7(2): 51-61.  https://doi.org/10.37380/jisib.v7i2.239    [Google Scholar]
  20. Lin YH, Kulangara N, Foster K, and Shang J (2020). Improving green market orientation, green supply chain relationship quality, and green absorptive capacity to enhance green competitive advantage in the green supply chain. Sustainability, 12(18): 7251.  https://doi.org/10.3390/su12187251    [Google Scholar]
  21. Mahdi OR, Nassar IA, and Almsafir MK (2019). Knowledge management processes and sustainable competitive advantage: An empirical examination in private universities. Journal of Business Research, 94: 320-334.  https://doi.org/10.1016/j.jbusres.2018.02.013    [Google Scholar]
  22. Olszak CM (2014). Towards an understanding business intelligence: A dynamic capability-based framework for business intelligence. In the 2014 Federated Conference on Computer Science and Information Systems, IEEE, Warsaw, Poland: 1103-1110.  https://doi.org/10.15439/2014F68    [Google Scholar]
  23. Popovič A, Puklavec B, and Oliveira T (2019). Justifying business intelligence systems adoption in SMEs: Impact of systems use on firm performance. Industrial Management and Data Systems, 119(1): 210-228.  https://doi.org/10.1108/IMDS-02-2018-0085    [Google Scholar]
  24. Rajapathirana RJ and Hui Y (2018). Relationship between innovation capability, innovation type, and firm performance. Journal of Innovation and Knowledge, 3(1): 44-55.  https://doi.org/10.1016/j.jik.2017.06.002    [Google Scholar]
  25. Ramakrishnan T, Khuntia J, Kathuria A, and Saldanha T (2016). Business intelligence capabilities and effectiveness: An integrative model. In the 2016 49th Hawaii International Conference on System Sciences, IEEE, Koloa, USA: 5022-5031.  https://doi.org/10.1109/HICSS.2016.623    [Google Scholar]
  26. Seufert A and Schiefer J (2005). Enhanced business intelligence-supporting business processes with real-time business analytics. In the 16th International Workshop on Database and Expert Systems Applications, IEEE, Copenhagen, Denmark: 919-925.  https://doi.org/10.1109/DEXA.2005.86    [Google Scholar]
  27. Tajeddini K and Trueman M (2014). Perceptions of innovativeness among Iranian hotel managers. Journal of Hospitality and Tourism Technology, 5(1): 62-77.  https://doi.org/10.1108/JHTT-12-2012-0036    [Google Scholar]
  28. Tajeddini K, Martin E, and Ali A (2020). Enhancing hospitality business performance: The role of entrepreneurial orientation and networking ties in a dynamic environment. International Journal of Hospitality Management, 90: 102605.  https://doi.org/10.1016/j.ijhm.2020.102605    [Google Scholar] PMid:32834350 PMCid:PMC7362789
  29. Torres R, Sidorova A, and Jones MC (2018). Enabling firm performance through business intelligence and analytics: A dynamic capabilities perspective. Information and Management, 55(7): 822-839.  https://doi.org/10.1016/j.im.2018.03.010    [Google Scholar]
  30. Wang J, Omar AH, Alotaibi FM, Daradkeh YI, and Althubiti SA (2022). Business intelligence ability to enhance organizational performance and performance evaluation capabilities by improving data mining systems for competitive advantage. Information Processing and Management, 59(6): 103075.  https://doi.org/10.1016/j.ipm.2022.103075    [Google Scholar]
  31. Zhou SS, Zhou AJ, Feng J, and Jiang S (2019). Dynamic capabilities and organizational performance: The mediating role of innovation. Journal of Management and Organization, 25(5): 731-747.  https://doi.org/10.1017/jmo.2017.20    [Google Scholar]
  32. Zucca J (2013). Business intelligence infrastructure for academic libraries. Evidence Based Library and Information Practice, 8(2): 172-182.  https://doi.org/10.18438/B83G75    [Google Scholar]