International Journal of

ADVANCED AND APPLIED SCIENCES

EISSN: 2313-3724, Print ISSN: 2313-626X

Frequency: 12

line decor
  
line decor

 Volume 12, Issue 12 (December 2025), Pages: 31-43

----------------------------------------------

 Original Research Paper

Adoption of generative AI in higher education: Understanding usage through a technology acceptance model

 Author(s): 

 Hanan Alotaibi 1, *, Asmaa Alayed 2

 Affiliation(s):

  1Department of Information Technology, King Abdulaziz University, Jeddah, Saudi Arabia
  2College of Computing, Umm Al-Qura University, Makkah, Saudi Arabia

 Full text

    Full Text - PDF

 * Corresponding Author. 

   Corresponding author's ORCID profile:  https://orcid.org/0000-0002-0238-9051

 Digital Object Identifier (DOI)

  https://doi.org/10.21833/ijaas.2025.12.004

 Abstract

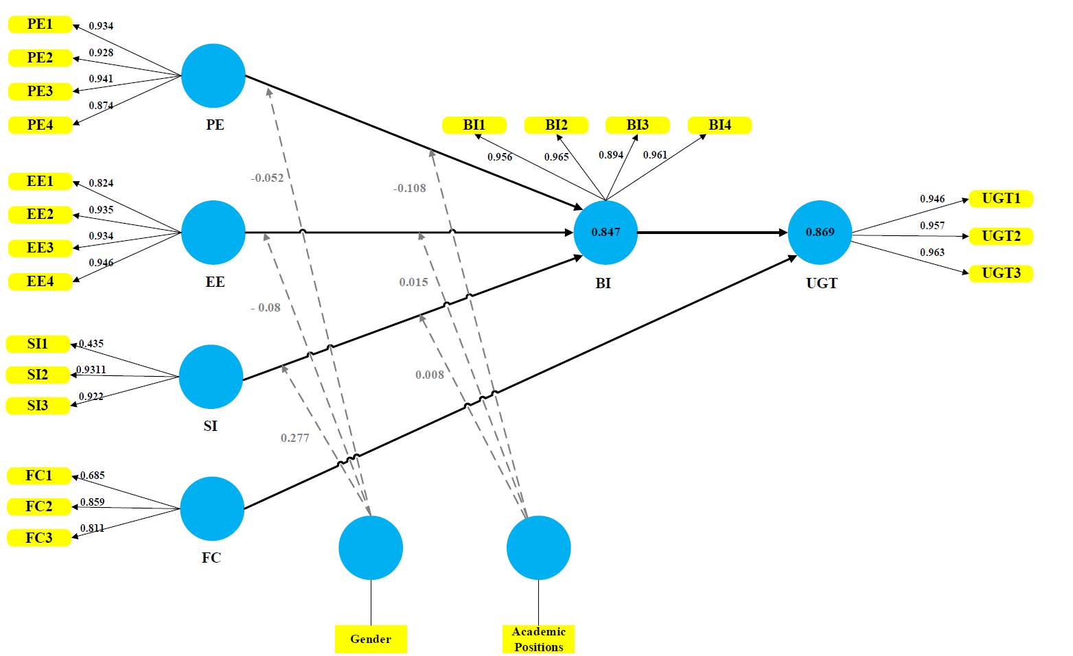
The aim of this study is to examine the adoption of Generative AI (GenAI) tools among faculty in higher education using a revised Unified Theory of Acceptance and Use of Technology (UTAUT) model. A quantitative survey was conducted with 244 faculty members from eight Saudi universities, and the data were analyzed through Partial Least Squares Structural Equation Modeling (PLS-SEM) using SmartPLS. The results show that Performance Expectancy (PE), Effort Expectancy (EE), Social Influence (SI), Facilitating Conditions (FC), and Behavioral Intention (BI) significantly influence the adoption of GenAI tools. Among these, PE and EE had the strongest positive impact on BI, stressing the importance of user-friendly design and faculty training, while SI had a weaker but still meaningful effect. Gender and academic position were also found to moderate adoption behaviors, indicating differences across faculty groups. This study extends the UTAUT model by introducing new moderating factors and provides empirical evidence from Saudi Arabia. It further recommends intuitive system design, technical support, training, and the development of an AI-friendly academic culture to promote effective integration of GenAI in higher education.

 © 2025 The Authors. Published by IASE.

 This is an open access article under the CC BY-NC-ND license (https://creativecommons.org/licenses/by-nc-nd/4.0/).

 Keywords

 Generative AI, Technology adoption, Higher education, UTAUT model, Faculty behavior

 Article history

 Received 4 July 2025, Received in revised form 27 October 2025, Accepted 11 November 2025

 Acknowledgment

The authors extend sincere gratitude to all participants who contributed to this study by completing the questionnaire. Their time, effort, and thoughtful responses provided essential data and valuable perspectives that greatly enhanced the quality and validity of this research. 

 Compliance with ethical standards

 Ethical considerations

This study complied with ethical research standards involving human participants. Informed consent was obtained from all participants before data collection. Participation was voluntary, responses were anonymous, and no personal identifying information was collected. All data were treated with strict confidentiality and used solely for academic purposes.

 Conflict of interest: The author(s) declared no potential conflicts of interest with respect to the research, authorship, and/or publication of this article.

 Citation:

 Alotaibi H and Alayed A (2025). Adoption of generative AI in higher education: Understanding usage through a technology acceptance model. International Journal of Advanced and Applied Sciences, 12(12): 31-43

  Permanent Link to this page

 Figures

  Fig. 1  Fig. 2 

 Tables

  Table 1  Table 2  Table 3  Table 4  Table 5 

----------------------------------------------   

 References (45)

  1. Abbad MM (2021). Using the UTAUT model to understand students’ usage of e-learning systems in developing countries. Education and Information Technologies, 26: 7205-7224.  https://doi.org/10.1007/s10639-021-10573-5    [Google Scholar] PMid:34025204 PMCid:PMC8122219
  2. Ahmad FB, Al-Nawaiseh SJ, and Al-Nawaiseh AJ (2023). Receptivity level of faculty members in universities using digital learning tools: A UTAUT perspective. International Journal of Emerging Technologies in Learning, 18(13): 209-219.  https://doi.org/10.3991/ijet.v18i13.39763    [Google Scholar]
  3. Ajzen I (1991). The theory of planned behavior. Organizational Behavior and Human Decision Processes, 50(2): 179-211. https://doi.org/10.1016/0749-5978(91)90020-T    [Google Scholar]
  4. Ajzen I and Fishbein M (1970). The prediction of behavior from attitudinal and normative variables. Journal of Experimental Social Psychology, 6(4): 466-487.  https://doi.org/10.1016/0022-1031(70)90057-0    [Google Scholar]
  5. Al Fraidan A (2024). Anticipatory thinking and AI-driven assessments: A balanced approach to AI integration in education aligned with Saudi Vision 2030. African Journal of Biomedical Research, 27(3): 619-628.  https://doi.org/10.53555/AJBR.v27i3.2560    [Google Scholar]
  6. Al-Fraihat D, Joy M, Masa'deh RE, and Sinclair J (2020). Evaluating e-learning systems success: An empirical study. Computers in Human Behavior, 102: 67-86.  https://doi.org/10.1016/j.chb.2019.08.004    [Google Scholar]
  7. Alotaibi NS and Alshehri AH (2023). Prospers and obstacles in using artificial intelligence in Saudi Arabia higher education institutions—The potential of AI-based learning outcomes. Sustainability, 15(13): 10723.  https://doi.org/10.3390/su151310723    [Google Scholar]
  8. Al-Riyami T, Al-Maskari A, and Al-Ghnimi S (2023). Faculties behavioural intention toward the use of the fourth industrial revolution related-technologies in higher education institutions. International Journal of Emerging Technologies in Learning, 18(7): 159–177.  https://doi.org/10.3991/ijet.v18i07.37051    [Google Scholar]
  9. Baig MI and Yadegaridehkordi E (2025). Factors influencing academic staff satisfaction and continuous usage of generative artificial intelligence (GenAI) in higher education. International Journal of Educational Technology in Higher Education, 22: 5.  https://doi.org/10.1186/s41239-025-00506-4    [Google Scholar]
  10. Bouteraa M, Bin-Nashwan SA, Al-Daihani M et al. (2024). Understanding the diffusion of AI-generative (ChatGPT) in higher education: Does students' integrity matter? Computers in Human Behavior Reports, 14: 100402.  https://doi.org/10.1016/j.chbr.2024.100402    [Google Scholar]
  11. Cabero-Almenara J, Palacios-Rodríguez A, Loaiza-Aguirre MI, and Andrade-Abarca PS (2024). The impact of pedagogical beliefs on the adoption of generative AI in higher education: Predictive model from UTAUT2. Frontiers in Artificial Intelligence, 7: 1497705.  https://doi.org/10.3389/frai.2024.1497705    [Google Scholar] PMid:39484153 PMCid:PMC11524896
  12. Camilleri MA (2024). Factors affecting performance expectancy and intentions to use ChatGPT: Using SmartPLS to advance an information technology acceptance framework. Technological Forecasting and Social Change, 201: 123247.  https://doi.org/10.1016/j.techfore.2024.123247    [Google Scholar]
  13. Chan CKY and Hu W (2023). Students’ voices on generative AI: Perceptions, benefits, and challenges in higher education. International Journal of Educational Technology in Higher Education, 20: 43.  https://doi.org/10.1186/s41239-023-00411-8    [Google Scholar]
  14. Chaveesuk S, Khalid B, Bsoul-Kopowska M, Rostańska E, and Chaiyasoonthorn W (2022). Comparative analysis of variables that influence behavioral intention to use MOOCs. PLOS ONE, 17(4): e0262037.  https://doi.org/10.1371/journal.pone.0262037    [Google Scholar] PMid:35413049 PMCid:PMC9004787
  15. Compeau D, Higgins CA, and Huff S (1999). Social cognitive theory and individual reactions to computing technology: A longitudinal study. MIS Quarterly, 23(2): 145-158.  https://doi.org/10.2307/249749    [Google Scholar]
  16. Davis FD (1989). Perceived usefulness, perceived ease of use, and user acceptance of information technology. MIS Quarterly, 13(3): 319-340.  https://doi.org/10.2307/249008    [Google Scholar]
  17. Davis FD, Bagozzi RP, and Warshaw PR (1992). Extrinsic and intrinsic motivation to use computers in the workplace. Journal of Applied Social Psychology, 22(14): 1111-1132.  https://doi.org/10.1111/j.1559-1816.1992.tb00945.x    [Google Scholar]
  18. Dwivedi YK, Hughes L, Ismagilova E et al. (2021). Artificial Intelligence (AI): Multidisciplinary perspectives on emerging challenges, opportunities, and agenda for research, practice and policy. International Journal of Information Management, 57: 101994.  https://doi.org/10.1016/j.ijinfomgt.2019.08.002    [Google Scholar]
  19. Habibi A, Mukminin A, Octavia A, Wahyuni S, Danibao BK, and Wibowo YG (2024). ChatGPT acceptance and use through UTAUT and TPB: A big survey in five Indonesian universities. Social Sciences and Humanities Open, 10: 101136.  https://doi.org/10.1016/j.ssaho.2024.101136    [Google Scholar]
  20. Hair JF, Anderson RE, Tatham RL, and Black W (1998). Multivariate data analysis. Fifth Edition, Prentice Hall, London, UK.    [Google Scholar]
  21. Henseler J, Ringle CM, and Sarstedt M (2015). A new criterion for assessing discriminant validity in variance-based structural equation modeling. Journal of the Academy of Marketing Science, 43: 115-135.  https://doi.org/10.1007/s11747-014-0403-8    [Google Scholar]
  22. Khlaif ZN, Ayyoub A, Hamamra B et al. (2024). University teachers’ views on the adoption and integration of generative AI tools for student assessment in higher education. Education Sciences, 14(10): 1090.  https://doi.org/10.3390/educsci14101090    [Google Scholar]
  23. Kim J, Klopfer M, Grohs JR, Eldardiry H, Weichert J, Cox LA, and Pike D (2025). Examining faculty and student perceptions of generative AI in university courses. Innovative Higher Education, 50: 1281-1313.  https://doi.org/10.1007/s10755-024-09774-w    [Google Scholar]
  24. Lau S and Guo P (2023). From "Ban it till we understand it" to "Resistance is futile": How university programming instructors plan to adapt as more students use AI code generation and explanation tools such as ChatGPT and GitHub Copilot. In the Proceedings of the 2023 ACM Conference on International Computing Education Research-Volume 1, Chicago, USA: 106-121.  https://doi.org/10.1145/3568813.3600138    [Google Scholar]
  25. Law L (2024). Application of generative artificial intelligence (GenAI) in language teaching and learning: A scoping literature review. Computers and Education Open, 6: 100174.  https://doi.org/10.1016/j.caeo.2024.100174    [Google Scholar]
  26. Li Y and Zhao M (2021). A study on the influencing factors of continued intention to use MOOCs: UTAUT model and CCC moderating effect. Frontiers in Psychology, 12: 528259.  https://doi.org/10.3389/fpsyg.2021.528259    [Google Scholar] PMid:34421695 PMCid:PMC8371388
  27. Michel-Villarreal R, Vilalta-Perdomo E, Salinas-Navarro DE, Thierry-Aguilera R, and Gerardou FS (2023). Challenges and opportunities of generative AI for higher education as explained by ChatGPT. Education Sciences, 13(9): 856.  https://doi.org/10.3390/educsci13090856    [Google Scholar]
  28. Miyazaki K, Murayama T, Uchiba T, An J, and Kwak H (2024). Public perception of generative AI on Twitter: An empirical study based on occupation and usage. EPJ Data Science, 13(1): 2.  https://doi.org/10.1140/epjds/s13688-023-00445-y    [Google Scholar]
  29. Mizumoto A and Eguchi M (2023). Exploring the potential of using an AI language model for automated essay scoring. Research Methods in Applied Linguistics, 2(2): 100050.  https://doi.org/10.1016/j.rmal.2023.100050    [Google Scholar]
  30. Mohamed Eldakar MA, Khafaga Shehata AM, and Abdelrahman Ammar AS (2025). What motivates academics in Egypt toward generative AI tools? An integrated model of TAM, SCT, UTAUT2, perceived ethics, and academic integrity. Information Development, 41(3): 747-765.  https://doi.org/10.1177/02666669251314859    [Google Scholar]
  31. Nikolopoulou K (2024). Generative artificial intelligence in higher education: Exploring ways of harnessing pedagogical practices with the assistance of ChatGPT. International Journal of Changes in Education, 1(2): 103-111.  https://doi.org/10.47852/bonviewIJCE42022489    [Google Scholar]
  32. Peñalvo FJG and Ingelmo AV (2023). What do we mean by GenAI? A systematic mapping of the evolution, trends, and techniques involved in generative AI. International Journal of Interactive Multimedia and Artificial Intelligence, 8(4): 7-16.  https://doi.org/10.9781/ijimai.2023.07.006    [Google Scholar]
  33. Perez RCL (2024). AI in higher education: Faculty perspective towards artificial intelligence through UTAUT approach. Ho Chi Minh City Open University Journal of Science-Social Sciences, 14(4): 32-50. https://doi.org/10.46223/HCMCOUJS.soci.en.14.4.2851.2024    [Google Scholar]
  34. Ragheb MA, Tantawi P, Farouk N, and Hatata A (2022). Investigating the acceptance of applying chat-bot (artificial intelligence) technology among higher education students in Egypt. International Journal of Higher Education Management, 8(2): 1-13.    [Google Scholar]
  35. Rogers EM (1995). Diffusion of innovations: Modifications of a model for telecommunications. In: Stoetzer MW and Mahler A (Eds.), Die Diffusion von Innovationen in der Telekommunikation. Schriftenreihe des Wissenschaftlichen Instituts für Kommunikationsdienste: 25-38. Volume 17, Springer, Berlin, Germany.  https://doi.org/10.1007/978-3-642-79868-9_2    [Google Scholar]
  36. Sarstedt M (2008). A review of recent approaches for capturing heterogeneity in partial least squares path modelling. Journal of Modelling in Management, 3(2): 140-161.  https://doi.org/10.1108/17465660810890126    [Google Scholar]
  37. Sarstedt M, Ringle CM, and Hair JF (2022). Partial least squares structural equation modeling. In: Homburg C, Klarmann M, and Vomberg A (Eds.), Handbook of market research: 587-632. Springer, Cham, Switzerland. https://doi.org/10.1007/978-3-319-57413-4_15    [Google Scholar]
  38. Strzelecki A and ElArabawy S (2024). Investigation of the moderation effect of gender and study level on the acceptance and use of generative AI by higher education students: Comparative evidence from Poland and Egypt. British Journal of Educational Technology, 55(3): 1209-1230.  https://doi.org/10.1111/bjet.13425    [Google Scholar]
  39. Taylor S and Todd P (1995). Assessing IT usage: The role of prior experience. MIS Quarterly, 19(4): 561-570.  https://doi.org/10.2307/249633    [Google Scholar]
  40. Thompson RL, Higgins CA, and Howell JM (1991). Personal computing: Toward a conceptual model of utilization. MIS Quarterly, 15(1): 125-143.  https://doi.org/10.2307/249443    [Google Scholar]
  41. Tran AQ, Nguyen LH, Nguyen HAS et al. (2021). Determinants of intention to use artificial intelligence-based diagnosis support system among prospective physicians. Frontiers in Public Health, 9: 755644.  https://doi.org/10.3389/fpubh.2021.755644    [Google Scholar] PMid:34900904 PMCid:PMC8661093
  42. Venkatesh V, Morris MG, Davis GB, and Davis FD (2003). User acceptance of information technology: Toward a unified view. MIS Quarterly, 27(3): 425-478.  https://doi.org/10.2307/30036540    [Google Scholar]
  43. Wang H, Dang A, Wu Z, and Mac S (2024). Generative AI in higher education: Seeing ChatGPT through universities' policies, resources, and guidelines. Computers and Education: Artificial Intelligence, 7: 100326.  https://doi.org/10.1016/j.caeai.2024.100326    [Google Scholar]
  44. Zaim M, Arsyad S, Waluyo B et al. (2024). AI-powered EFL pedagogy: Integrating generative AI into university teaching preparation through UTAUT and activity theory. Computers and Education: Artificial Intelligence, 7: 100335.  https://doi.org/10.1016/j.caeai.2024.100335    [Google Scholar]
  45. Zheng Y, Wang Y, Liu KSX, and Jiang MYC (2024). Examining the moderating effect of motivation on technology acceptance of generative AI for English as a foreign language learning. Education and Information Technologies, 29: 23547-23575.  https://doi.org/10.1007/s10639-024-12763-3    [Google Scholar]