International Journal of

ADVANCED AND APPLIED SCIENCES

EISSN: 2313-3724, Print ISSN: 2313-626X

Frequency: 12

line decor
  
line decor

 Volume 12, Issue 11 (November 2025), Pages: 38-47

----------------------------------------------

 Original Research Paper

Impact of restaurant atmosphere on revisit intention via perceived quality and word of mouth in Vietnam

 Author(s): 

 Mai Ngoc Khuong 1, 2, Tang Phuong Mai 1, 2, *

 Affiliation(s):

  1School of Business, International University, Ho Chi Minh City, Vietnam
  2Vietnam National University, Ho Chi Minh City, Vietnam

 Full text

    Full Text - PDF

 * Corresponding Author. 

   Corresponding author's ORCID profile:  https://orcid.org/0009-0003-6880-7564

 Digital Object Identifier (DOI)

  https://doi.org/10.21833/ijaas.2025.11.005

 Abstract

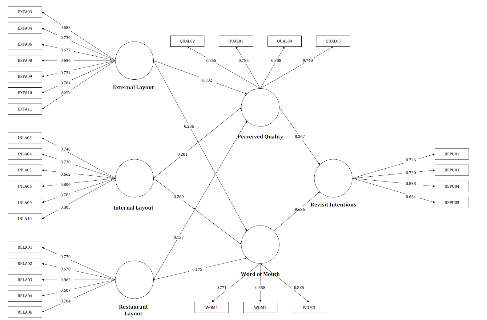
This study examines how atmospheric factors affect perceived quality, guest word of mouth (WOM), and revisit intention in Vietnamese restaurants. Based on the Stimulus–Organism–Response (S-O-R) model and the Servicescape framework, it emphasizes the influence of the physical environment on customer behavior. Data were collected through a survey of 250 local and international restaurant guests and analyzed using PLS-SEM. Results show that external facilities and interior design significantly influence perceived quality and WOM, particularly through features such as the façade, signage, ambiance, and furnishings. In contrast, the restaurant layout does not directly affect perceived quality and has only a limited effect on WOM. The findings also confirm that perceived quality strongly promotes revisit intention, while WOM is the most influential factor. These results suggest that restaurant managers should carefully design and manage atmospheric elements to improve guest experiences, encourage positive WOM, and strengthen long-term customer loyalty.

 © 2025 The Authors. Published by IASE.

 This is an open access article under the CC BY-NC-ND license ( http://creativecommons.org/licenses/by-nc-nd/4.0/).

 Keywords

 Atmospheric factors, Perceived quality, Word of mouth, Revisit intention, Servicescape

 Article history

 Received 5 April 2025, Received in revised form 11 August 2025, Accepted 11 October 2025

 Acknowledgment

The authors would like to express sincere gratitude to all respondents who participated in this study and to colleagues who provided valuable feedback during the research process. 

 Compliance with ethical standards

 Ethical considerations

This study was conducted in accordance with established ethical research standards. Participation in the study was entirely voluntary, and informed consent was obtained from all respondents prior to data collection. Respondents were assured of confidentiality, and their responses were used solely for academic purposes. No sensitive personal data was collected, and anonymity was maintained throughout the research process.

 Conflict of interest: The author(s) declared no potential conflicts of interest with respect to the research, authorship, and/or publication of this article.

 Citation:

 Khuong MN and Mai TP (2025). Impact of restaurant atmosphere on revisit intention via perceived quality and word of mouth in Vietnam. International Journal of Advanced and Applied Sciences, 12(11): 38-47

  Permanent Link to this page

 Figures

  Fig. 1  Fig. 2  Fig. 3 

 Tables

  Table 1  Table 2  Table 3 

----------------------------------------------   

 References (46)

  1. Ahn JA and Seo S (2018). Consumer responses to interactive restaurant self-service technology (IRSST): The role of gadget-loving propensity. International Journal of Hospitality Management, 74: 109–121.  https://doi.org/10.1016/j.ijhm.2018.02.020    [Google Scholar]
  2. Al-Kilani S and El Hedhli K (2021). How do restaurant atmospherics influence restaurant authenticity? An integrative framework and empirical evidence. Journal of Retailing and Consumer Services, 63: 102729.  https://doi.org/10.1016/j.jretconser.2021.102729    [Google Scholar]
  3. Berman B, Evans JR, and Chatterjee P (2018). Retail management: A strategic approach. 13th Edition, Pearson, London, UK.    [Google Scholar]
  4. Biehl-Missal B and Saren M (2012). Atmospheres of seduction: A critique of aesthetic marketing practices. Journal of Macromarketing, 32(2): 168–180.  https://doi.org/10.1177/0276146711433650    [Google Scholar]
  5. Bitner MJ (1992). Servicescapes: The impact of physical surroundings on customers and employees. Journal of Marketing, 56(2): 57–71.  https://doi.org/10.1177/002224299205600205    [Google Scholar]
  6. Björk P and Kauppinen-Räisänen H (2016). Local food: A source for destination attraction. International Journal of Contemporary Hospitality Management, 28(1): 177–194.  https://doi.org/10.1108/IJCHM-05-2014-0214    [Google Scholar]
  7. Calvo-Porral C and Lévy-Mangin JP (2017). Store brands’ purchase intention: Examining the role of perceived quality. European Research on Management and Business Economics, 23(2): 90–95.  https://doi.org/10.1016/j.iedeen.2016.10.001    [Google Scholar]
  8. Chao RF, Fu Y, and Liang CH (2021). Influence of servicescape stimuli on word-of-mouth intentions: An integrated model to indigenous restaurants. International Journal of Hospitality Management, 96: 102978.  https://doi.org/10.1016/j.ijhm.2021.102978    [Google Scholar]
  9. Choi H and Kandampully J (2019). The effect of atmosphere on customer engagement in upscale hotels: An application of S-O-R paradigm. International Journal of Hospitality Management, 77: 40–50.  https://doi.org/10.1016/j.ijhm.2018.06.012    [Google Scholar]
  10. Chun SH and Nyam-Ochir A (2020). The effects of fast food restaurant attributes on customer satisfaction, revisit intention, and recommendation using DINESERV scale. Sustainability, 12(18): 7435.  https://doi.org/10.3390/su12187435    [Google Scholar]
  11. Croitoru G, Capatina A, Florea NV, Codignola F, and Sokolic D (2024). A cross-cultural analysis of perceived value and customer loyalty in restaurants. European Research on Management and Business Economics, 30(3): 100265.  https://doi.org/10.1016/j.iedeen.2024.100265    [Google Scholar]
  12. Fornell C and Larcker DF (1981). Evaluating structural equation models with unobservable variables and measurement error. Journal of Marketing Research, 18(1): 39–50.  https://doi.org/10.1177/002224378101800104    [Google Scholar]
  13. Hair JF, Risher JJ, Sarstedt M, and Ringle CM (2019). When to use and how to report the results of PLS-SEM. European Business Review, 31(1): 2–24.  https://doi.org/10.1108/EBR-11-2018-0203    [Google Scholar]
  14. Han H and Ryu K (2009). The roles of the physical environment, price perception, and customer satisfaction in determining customer loyalty in the restaurant industry. Journal of Hospitality & Tourism Research, 33(4): 487–510.  https://doi.org/10.1177/1096348009344212    [Google Scholar]
  15. Harrison-Walker LJ (2001). The measurement of word-of-mouth communication and an investigation of service quality and customer commitment as potential antecedents. Journal of Service Research, 4(1): 60–75.  https://doi.org/10.1177/109467050141006    [Google Scholar]
  16. Hoffman LC, Schreuder J, and Cozzolino D (2024). Food authenticity and the interactions with human health and climate change. Critical Reviews in Food Science and Nutrition. Advance Online Publication, 65(23): 4421–4434.  https://doi.org/10.1080/10408398.2024.2387329    [Google Scholar] PMid:39101830
  17. Jalilvand MR, Salimipour S, Elyasi M, and Mohammadi M (2017). Factors influencing word of mouth behaviour in the restaurant industry. Marketing Intelligence & Planning, 35(1): 81–110.  https://doi.org/10.1108/MIP-02-2016-0024    [Google Scholar]
  18. Jeong E and Jang SS (2011). Restaurant experiences triggering positive electronic word-of-mouth (eWOM) motivations. International Journal of Hospitality Management, 30(2): 356–366.  https://doi.org/10.1016/j.ijhm.2010.08.005    [Google Scholar]
  19. Khan MA, Kumar V, Minhaj SM, Saifi MA, Alam S, and Hasan A (2023). Impact of store design and atmosphere on shoppers’ purchase decisions: An empirical study with special reference to Delhi-NCR. Sustainability, 15(1): 95. https://doi.org/10.3390/su15010095    [Google Scholar]
  20. Kim H and Bachman JR (2019). Examining customer perceptions of restaurant restroom cleanliness and their impact on satisfaction and intent to return. Journal of Foodservice Business Research, 22(2): 191–208.  https://doi.org/10.1080/15378020.2019.1596002    [Google Scholar]
  21. Kim JH and Song H (2024). Examining the influence of multiple dimensions of authentic dining experiences. The Service Industries Journal, 44(5–6): 317–341.  https://doi.org/10.1080/02642069.2022.2059074    [Google Scholar]
  22. Kim YG and Eves A (2012). Construction and validation of a scale to measure tourist motivation to consume local food. Tourism Management, 33(6): 1458–1467.  https://doi.org/10.1016/j.tourman.2012.01.015    [Google Scholar]
  23. Konuk FA (2019). The influence of perceived food quality, price fairness, perceived value and satisfaction on customers’ revisit and word-of-mouth intentions towards organic food restaurants. Journal of Retailing and Consumer Services, 50: 103–110.  https://doi.org/10.1016/j.jretconser.2019.05.005    [Google Scholar]
  24. Lin IY and Mattila AS (2010). Restaurant servicescape, service encounter, and perceived congruency on customers’ emotions and satisfaction. Journal of Hospitality Marketing & Management, 19(8): 819–841.  https://doi.org/10.1080/19368623.2010.514547    [Google Scholar]
  25. Liu W, Sparks B, and Coghlan A (2017). Event experiences through the lens of attendees. Event Management, 21(4): 463–479.  https://doi.org/10.3727/152599517X15015178156222    [Google Scholar]
  26. Loureiro G and Silva S (2021). The impact of securities regulation on the information environment around stock-financed acquisitions. Journal of International Financial Markets, Institutions and Money, 73: 101374.  https://doi.org/10.1016/j.intfin.2021.101374    [Google Scholar]
  27. Mannan M, Chowdhury N, Sarker P, and Amir R (2019). Modeling customer satisfaction and revisit intention in Bangladeshi dining restaurants. Journal of Modelling in Management, 14(4): 922–947.  https://doi.org/10.1108/JM2-12-2017-0135    [Google Scholar]
  28. Mason RB (2008). Word of mouth as a promotional tool for turbulent markets. Journal of Marketing Communications, 14(3): 207–224.  https://doi.org/10.1080/13527260701754258    [Google Scholar]
  29. Mathiesen SL, Mielby LA, Byrne DV, and Wang QJ (2020). Music to eat by: A systematic investigation of the relative importance of tempo and articulation on eating time. Appetite, 155: 104801.  https://doi.org/10.1016/j.appet.2020.104801    [Google Scholar] PMid:32682852
  30. Mehrabian A and Russell JA (1974). The basic emotional impact of environments. Perceptual and Motor Skills, 38(1): 283–301.  https://doi.org/10.2466/pms.1974.38.1.283    [Google Scholar] PMid:4815507
  31. Muskat B, Hörtnagl T, Prayag G, and Wagner S (2019). Perceived quality, authenticity, and price in tourists’ dining experiences: Testing competing models of satisfaction and behavioral intentions. Journal of Vacation Marketing, 25(4): 480–498.  https://doi.org/10.1177/1356766718822675    [Google Scholar]
  32. Nunes de Vasconcelos G and Rolla G (2024). Perceiving and creating atmospheres: How ecological-enactive cognition can explain and inform architectural practice. Adaptive Behavior, 32(2): 103–115.  https://doi.org/10.1177/10597123231179487    [Google Scholar]
  33. Özkul E, Bilgili B, and Koç E (2020). The influence of the color of light on the customers’ perception of service quality and satisfaction in the restaurant. Color Research and Application, 45: 1217–1240.  https://doi.org/10.1002/col.22560    [Google Scholar]
  34. Parasuraman A, Zeithaml VA, and Berry LL (1988). SERVQUAL: A multiple-item scale for measuring consumer perceptions of service quality. Journal of Retailing, 64(1): 12–40.    [Google Scholar]
  35. Pezenka I and Weismayer C (2020). Which factors influence locals’ and visitors’ overall restaurant evaluations? International Journal of Contemporary Hospitality Management, 32(9): 2793–2812.  https://doi.org/10.1108/IJCHM-09-2019-0796    [Google Scholar]
  36. Roschk H, Loureiro SMC, and Breitsohl J (2017). Calibrating 30 years of experimental research: A meta-analysis of the atmospheric effects of music, scent, and color. Journal of Retailing, 93(2): 228–240.  https://doi.org/10.1016/j.jretai.2016.10.001    [Google Scholar]
  37. Ryu K and Han H (2010). Influence of the quality of food, service, and physical environment on customer satisfaction and behavioral intention in quick-casual restaurants: Moderating role of perceived price. Journal of Hospitality & Tourism Research, 34(3): 310–329.  https://doi.org/10.1177/1096348009350624    [Google Scholar]
  38. Ryu K and Han H (2011). New or repeat customers: How does physical environment influence their restaurant experience? International Journal of Hospitality Management, 30(3): 599–611.  https://doi.org/10.1016/j.ijhm.2010.11.004    [Google Scholar]
  39. Ryu K, Lee HR, and Gon Kim W (2012). The influence of the quality of the physical environment, food, and service on restaurant image, customer perceived value, customer satisfaction, and behavioral intentions. International Journal of Contemporary Hospitality Management, 24(2): 200–223.  https://doi.org/10.1108/09596111211206141    [Google Scholar]
  40. Tsai WHS and Men LR (2017). Consumer engagement with brands on social network sites: A cross-cultural comparison of China and the USA. Journal of Marketing Communications, 23(1): 2–21.  https://doi.org/10.1080/13527266.2014.942678    [Google Scholar]
  41. Usiña-Báscones G, García-Umaña A, Veas-González I et al. (2024). Analysis of the factors influencing the intention to share information: Word-of-mouth about fast-food restaurants. Foods, 13(22): 3559.  https://doi.org/10.3390/foods13223559    [Google Scholar] PMid:39593974 PMCid:PMC11593922
  42. Vanhatalo S, Liedes H, and Pennanen K (2022). Nature ambience in a lunch restaurant has the potential to evoke positive emotions, reduce stress, and support healthy food choices and sustainable behavior: A field experiment among Finnish customers. Foods, 11(7): 964.  https://doi.org/10.3390/foods11070964    [Google Scholar] PMid:35407051 PMCid:PMC8997403
  43. Vigl J, Ojell-Järventausta M, Sipola H, and Saarikallio S (2023). Melody for the mind: enhancing mood, motivation, concentration, and learning through music listening in the classroom. Music & Science.  https://doi.org/10.1177/20592043231214085    [Google Scholar]
  44. Vos MC, Galetzka M, Mobach MP, van Hagen M, and Pruyn AT (2019). Measuring perceived cleanliness in service environments: Scale development and validation. International Journal of Hospitality Management, 83: 11–18.  https://doi.org/10.1016/j.ijhm.2019.04.005    [Google Scholar]
  45. Wirtz J, Chew P, and Lovelock CH (2012). Essentials of services marketing. 2nd Edition, Pearson Education, Jurong, Singapore.    [Google Scholar]
  46. Xu JB, Song H, and Prayag G (2023). Using authenticity cues to increase repurchase intention in restaurants: Should the focus be on ability or morality? Tourism Management Perspectives, 46: 101102.  https://doi.org/10.1016/j.tmp.2023.101102    [Google Scholar]